HOME   LIST
‹–   –›

Flux Rope in 2023

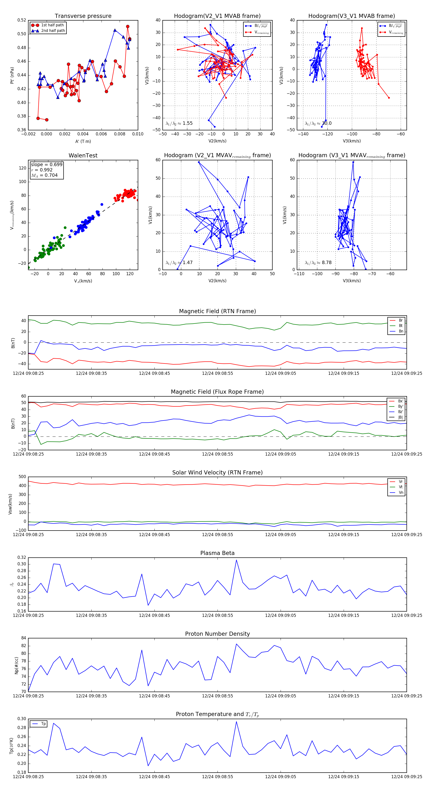
Flux Rope Event 2023-12-24 09:08:25 ~ 2023-12-24 09:09:25 (61 seconds)


plot