HOME   LIST
‹–   –›

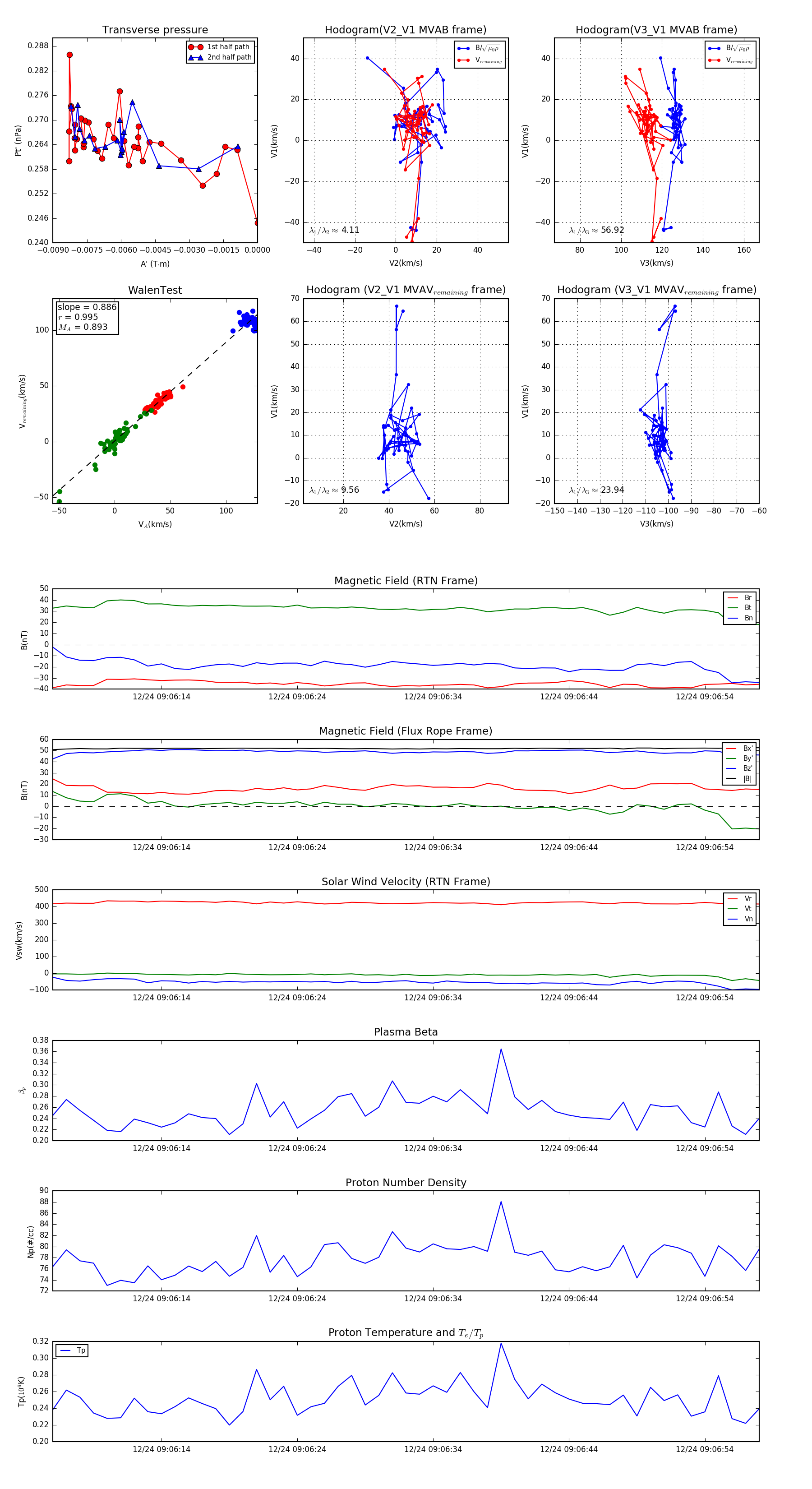
Flux Rope in 2023

Flux Rope Event 2023-12-24 09:06:06 ~ 2023-12-24 09:06:58 (53 seconds)


plot