HOME   LIST
‹–   –›

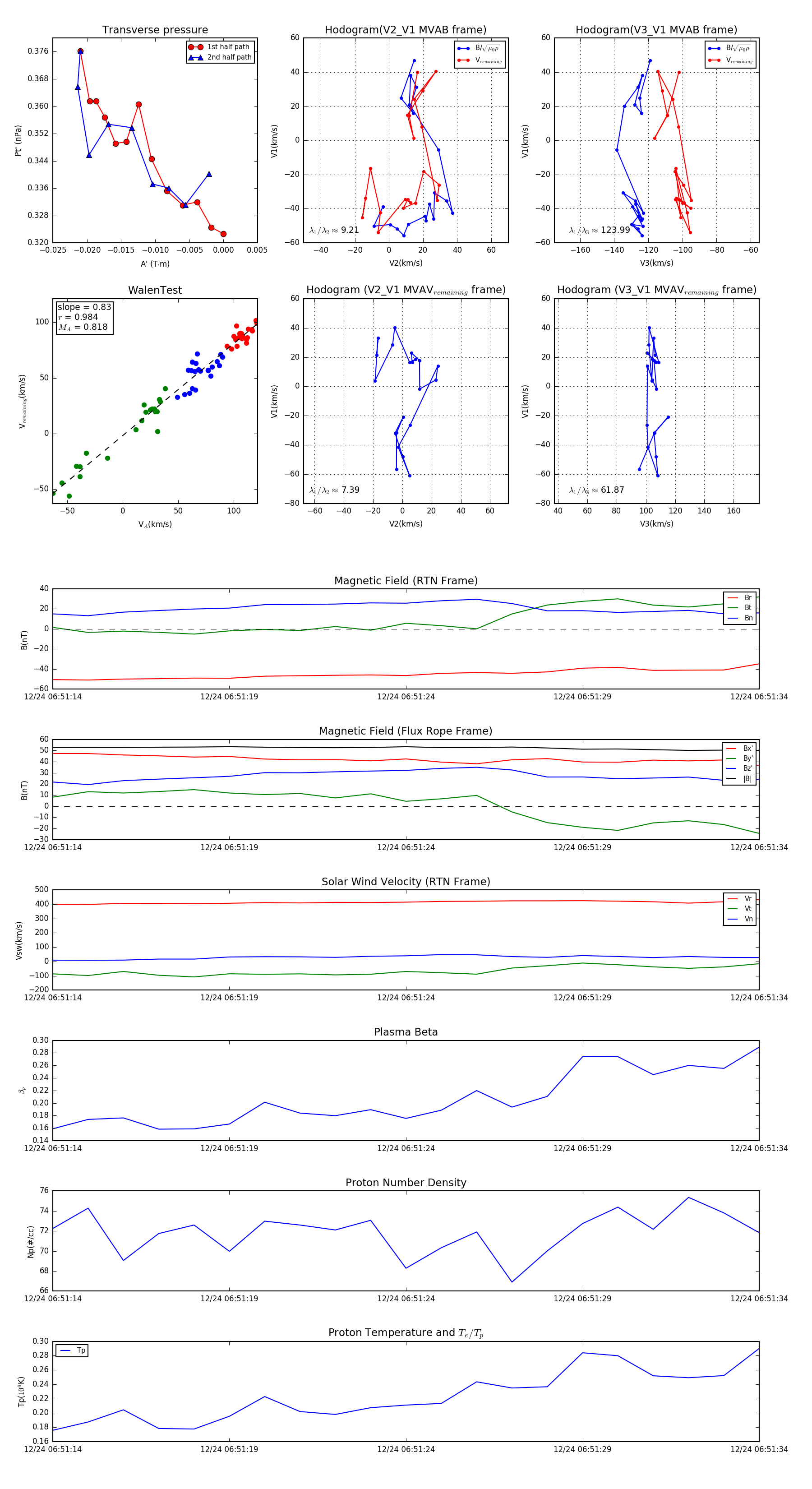
Flux Rope in 2023

Flux Rope Event 2023-12-24 06:51:14 ~ 2023-12-24 06:51:34 (21 seconds)


plot