HOME   LIST
‹–   –›

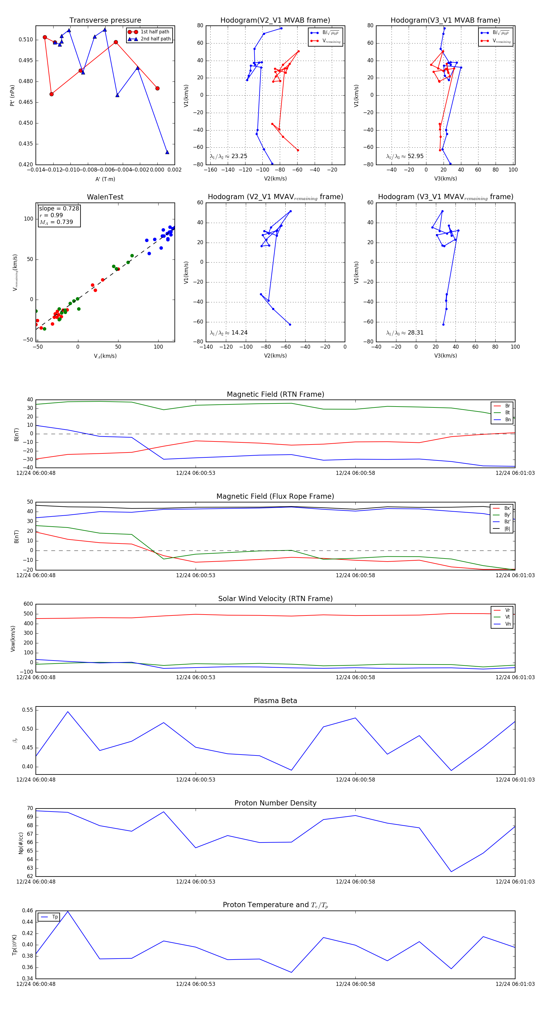
Flux Rope in 2023

Flux Rope Event 2023-12-24 06:00:48 ~ 2023-12-24 06:01:03 (16 seconds)


plot