HOME   LIST
‹–   –›

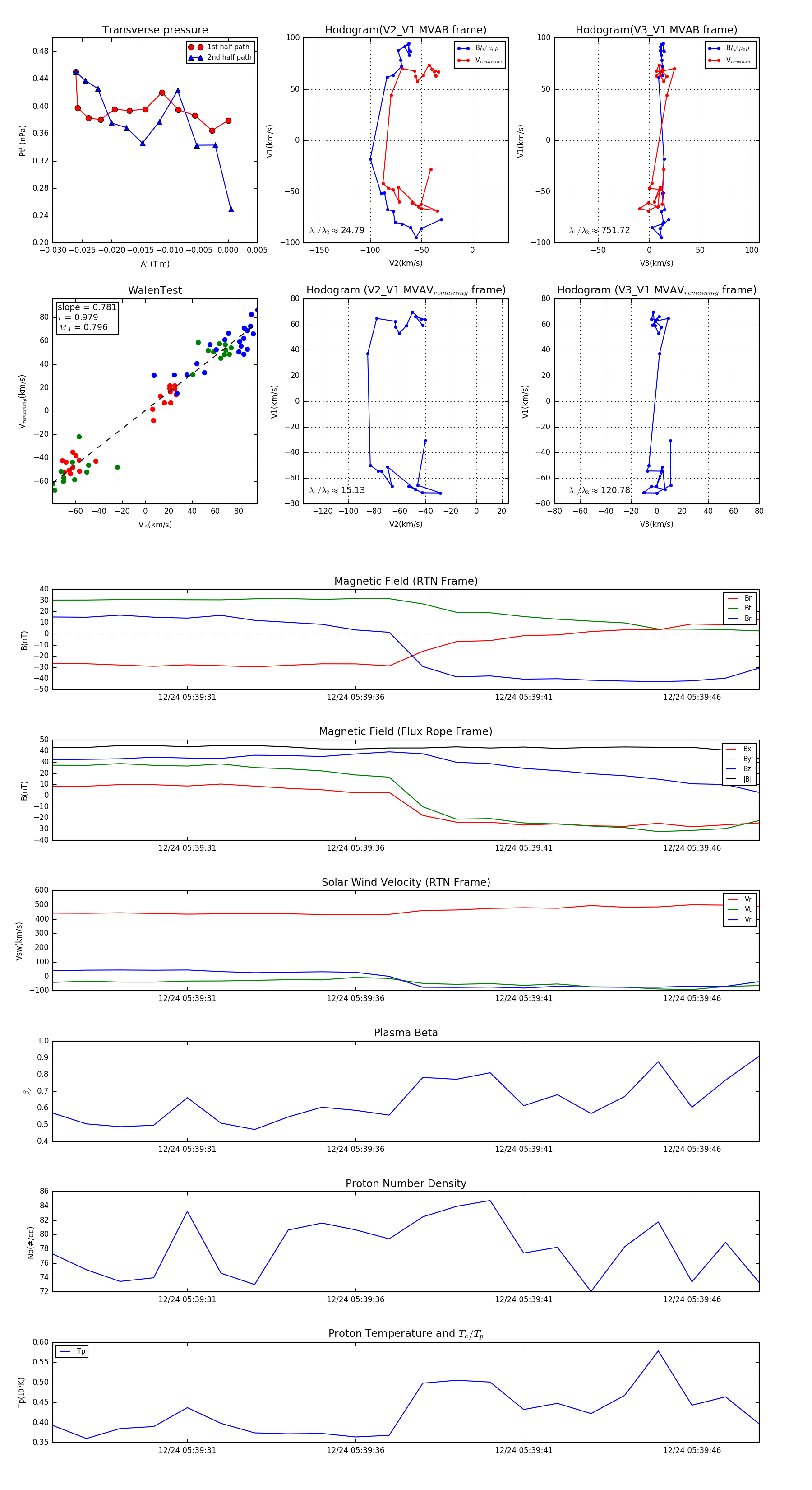
Flux Rope in 2023

Flux Rope Event 2023-12-24 05:39:27 ~ 2023-12-24 05:39:48 (22 seconds)


plot