HOME   LIST
‹–   –›

Flux Rope in 2023

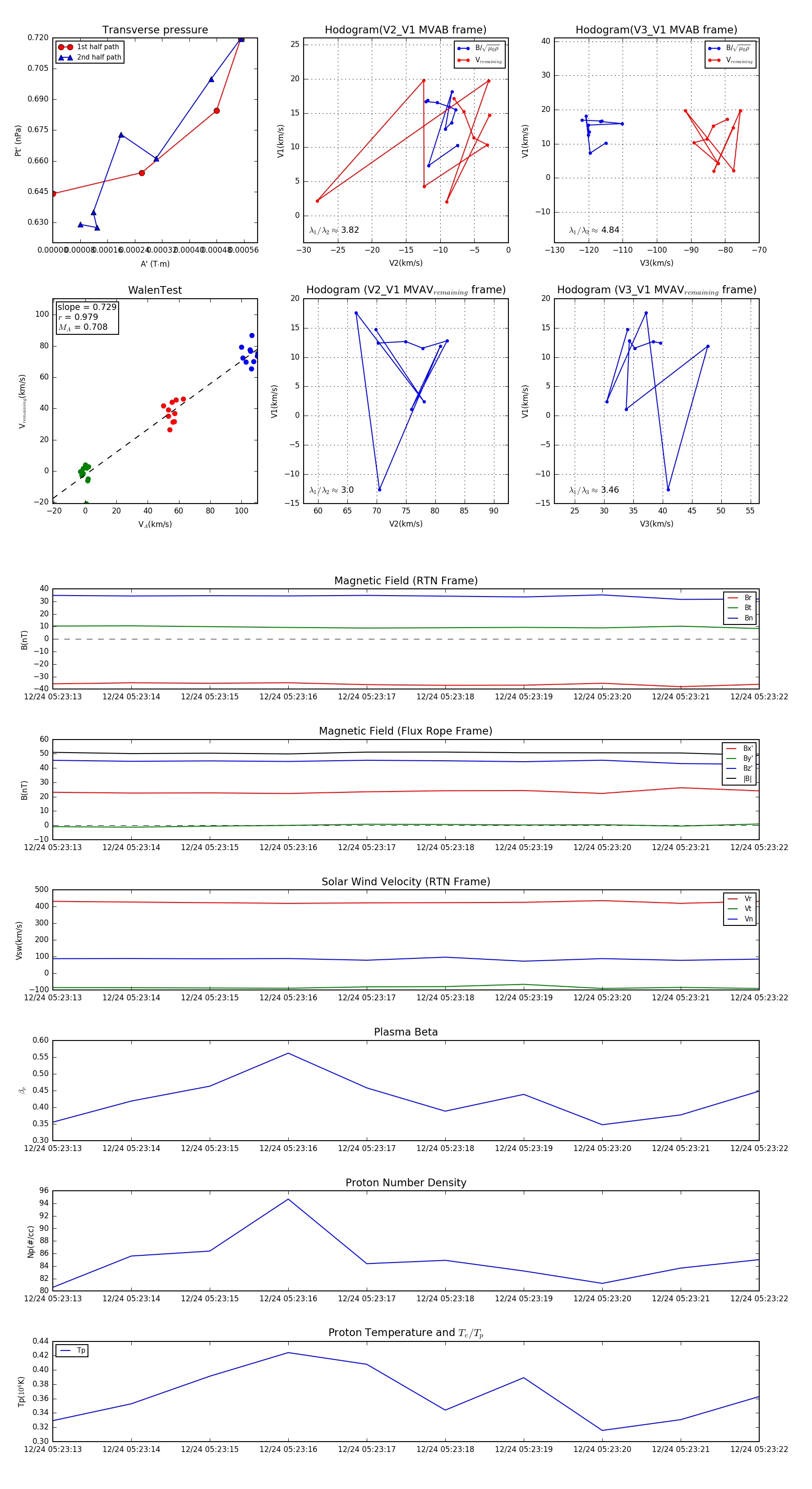
Flux Rope Event 2023-12-24 05:23:13 ~ 2023-12-24 05:23:22 (10 seconds)


plot