HOME   LIST
‹–   –›

Flux Rope in 2023

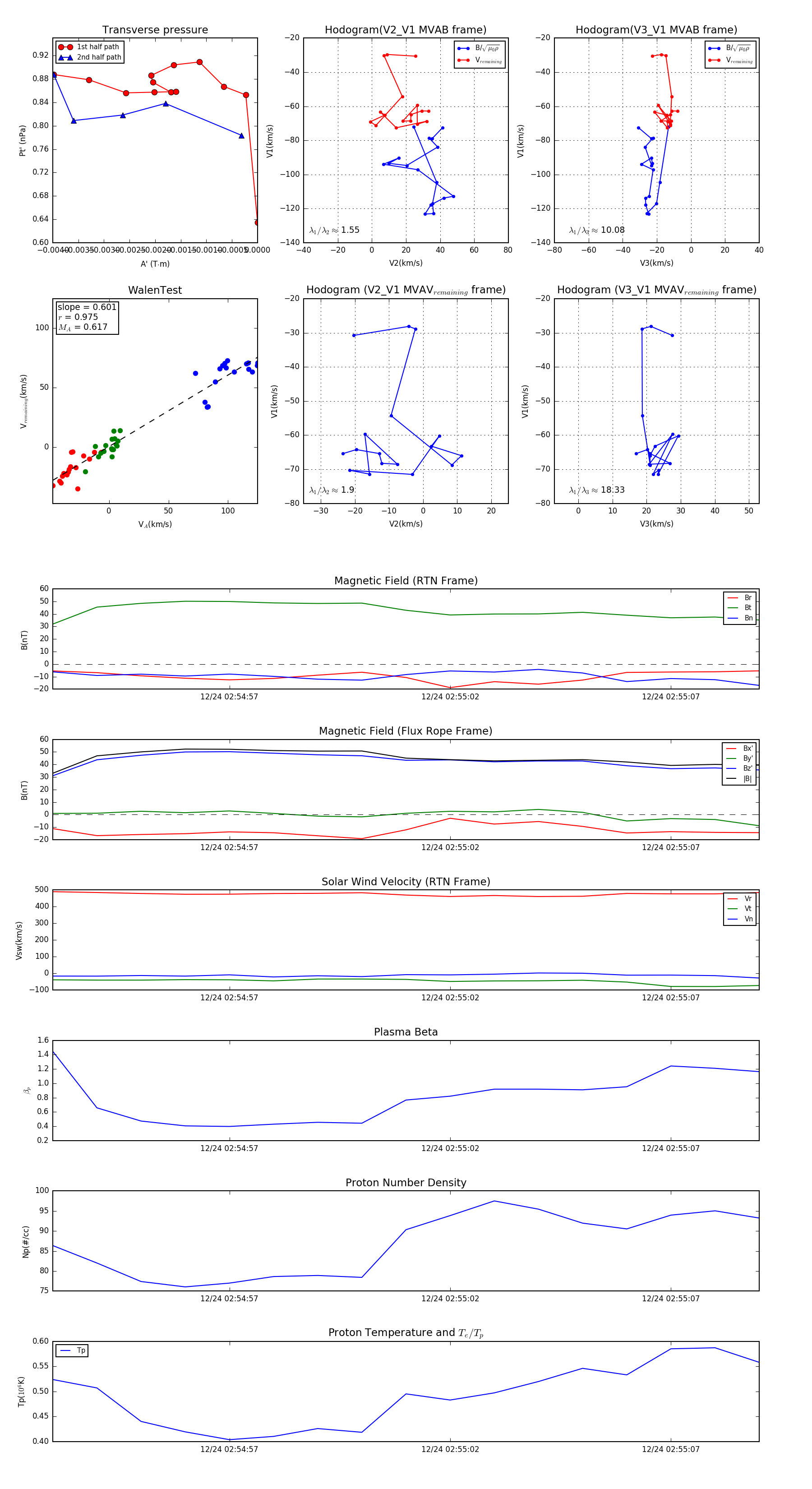
Flux Rope Event 2023-12-24 02:54:53 ~ 2023-12-24 02:55:09 (17 seconds)


plot