HOME   LIST
‹–   –›

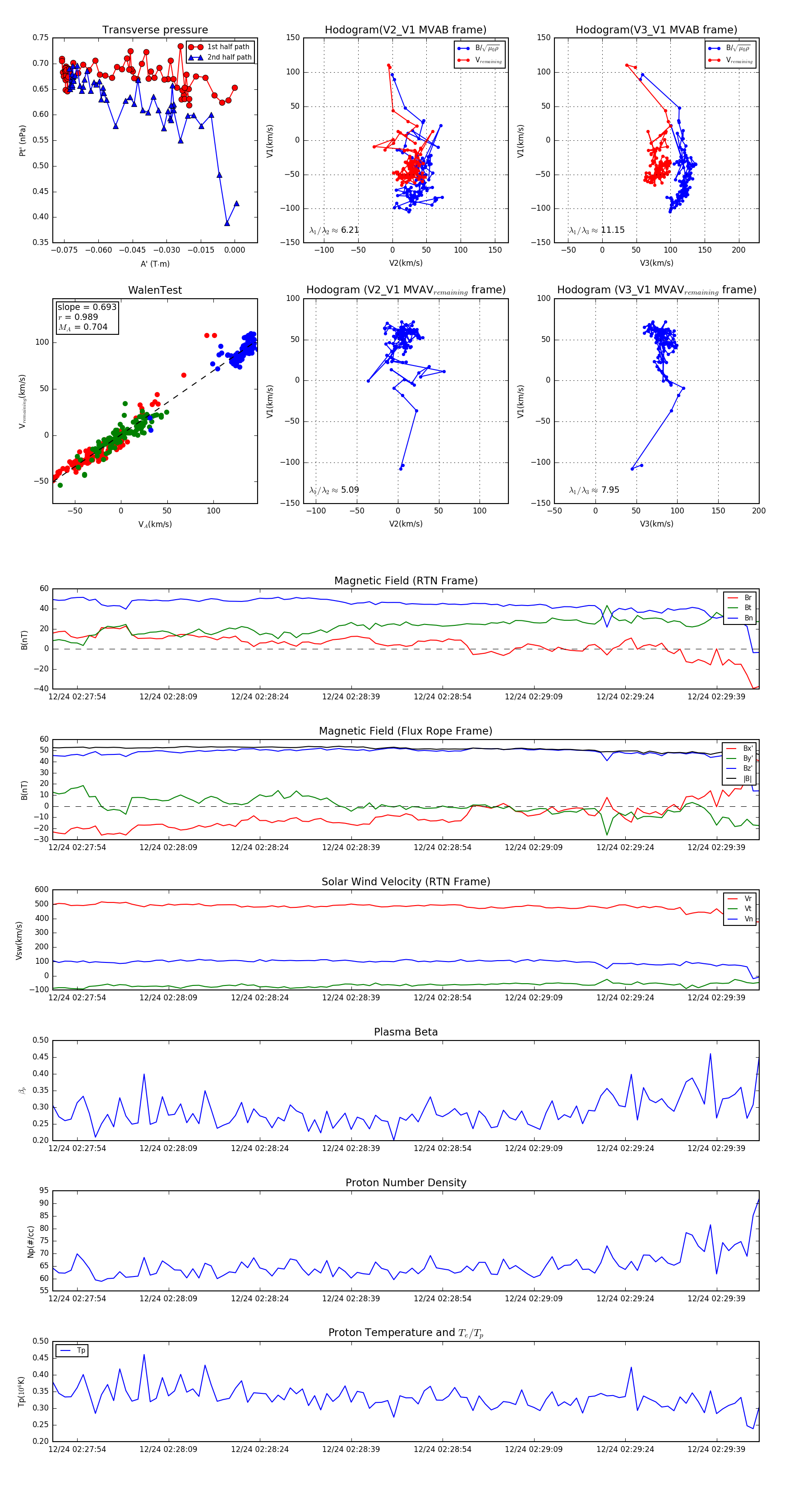
Flux Rope in 2023

Flux Rope Event 2023-12-24 02:27:50 ~ 2023-12-24 02:29:46 (117 seconds)


plot