HOME   LIST
‹–   –›

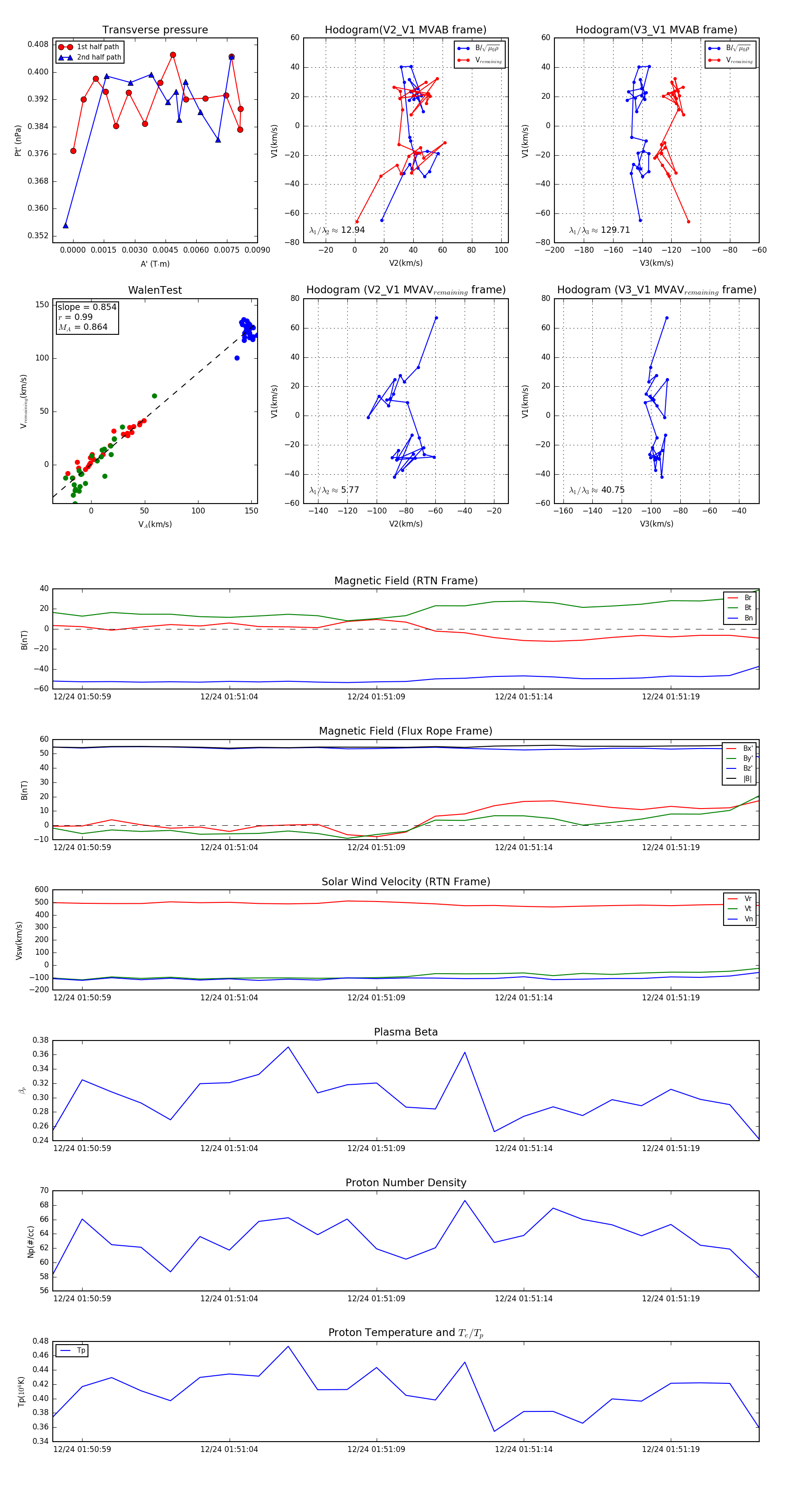
Flux Rope in 2023

Flux Rope Event 2023-12-24 01:50:58 ~ 2023-12-24 01:51:22 (25 seconds)


plot