HOME   LIST
‹–   –›

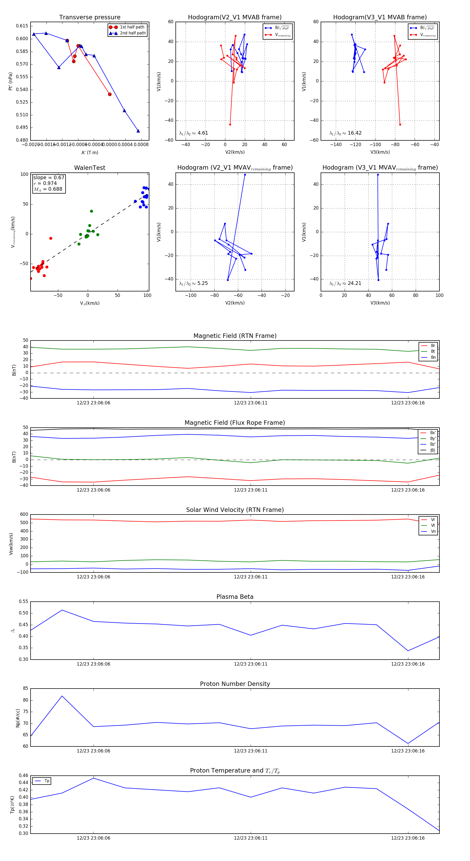
Flux Rope in 2023

Flux Rope Event 2023-12-23 23:06:04 ~ 2023-12-23 23:06:17 (14 seconds)


plot