HOME   LIST
‹–   –›

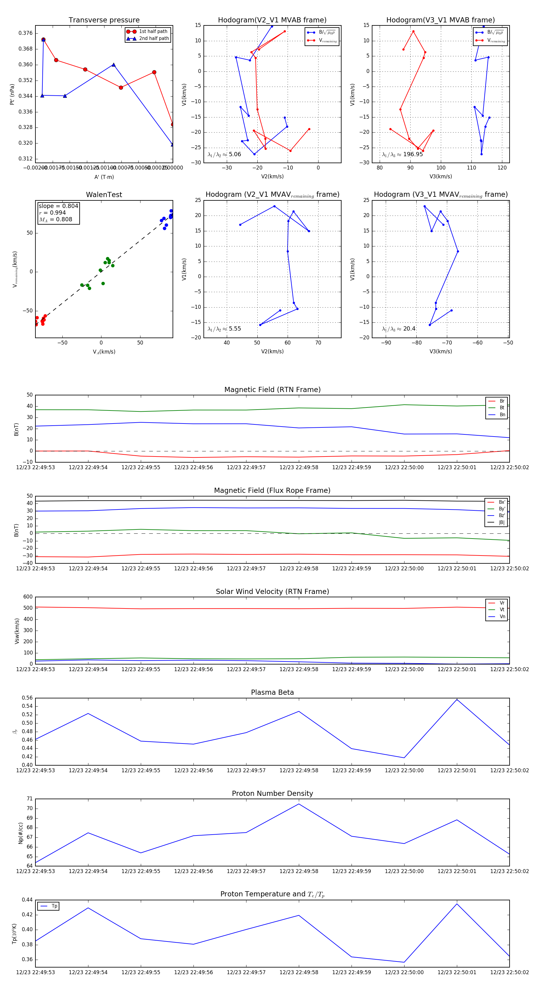
Flux Rope in 2023

Flux Rope Event 2023-12-23 22:49:53 ~ 2023-12-23 22:50:02 (10 seconds)


plot