HOME   LIST
‹–   –›

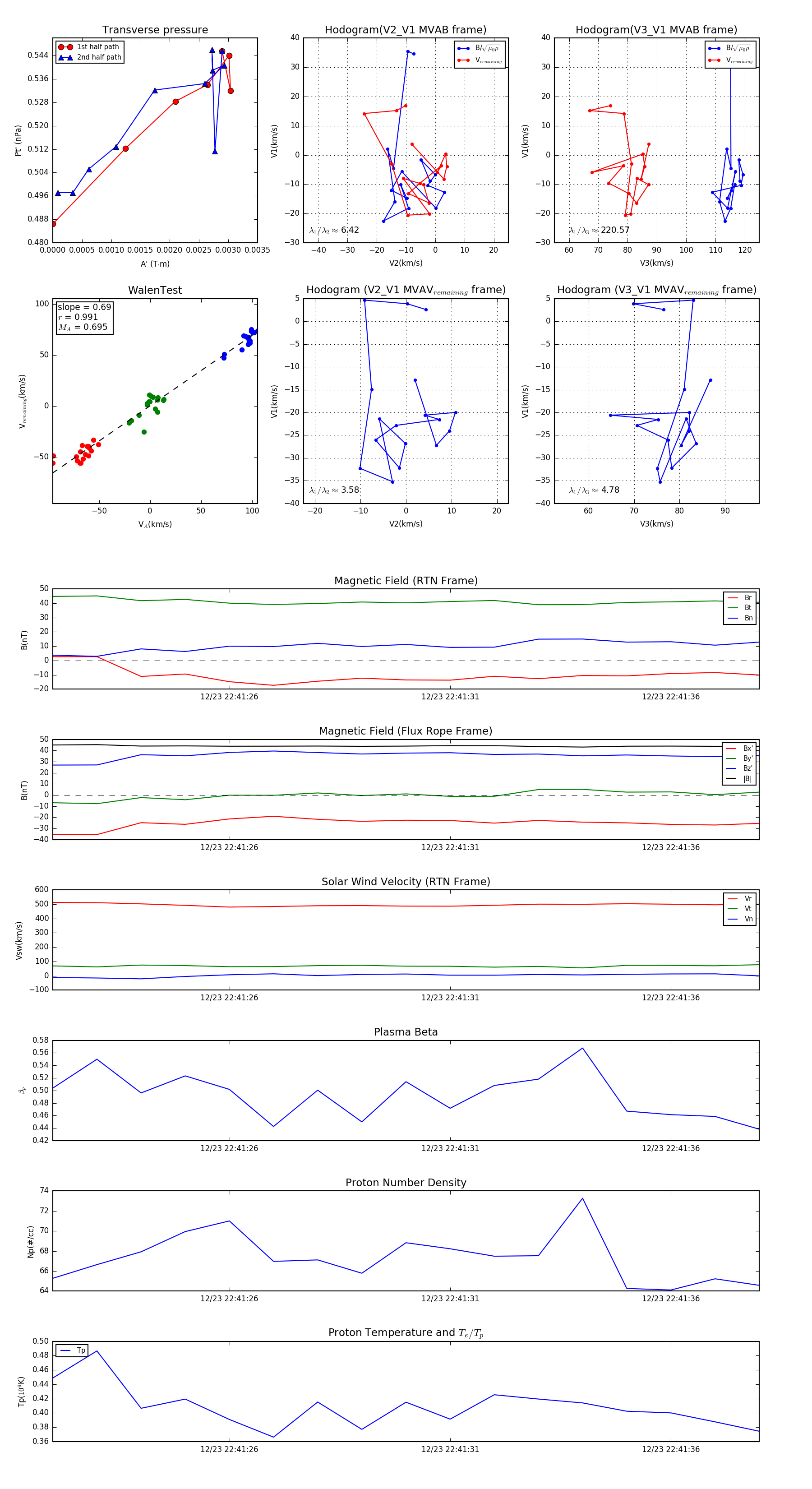
Flux Rope in 2023

Flux Rope Event 2023-12-23 22:41:22 ~ 2023-12-23 22:41:38 (17 seconds)


plot