HOME   LIST
‹–   –›

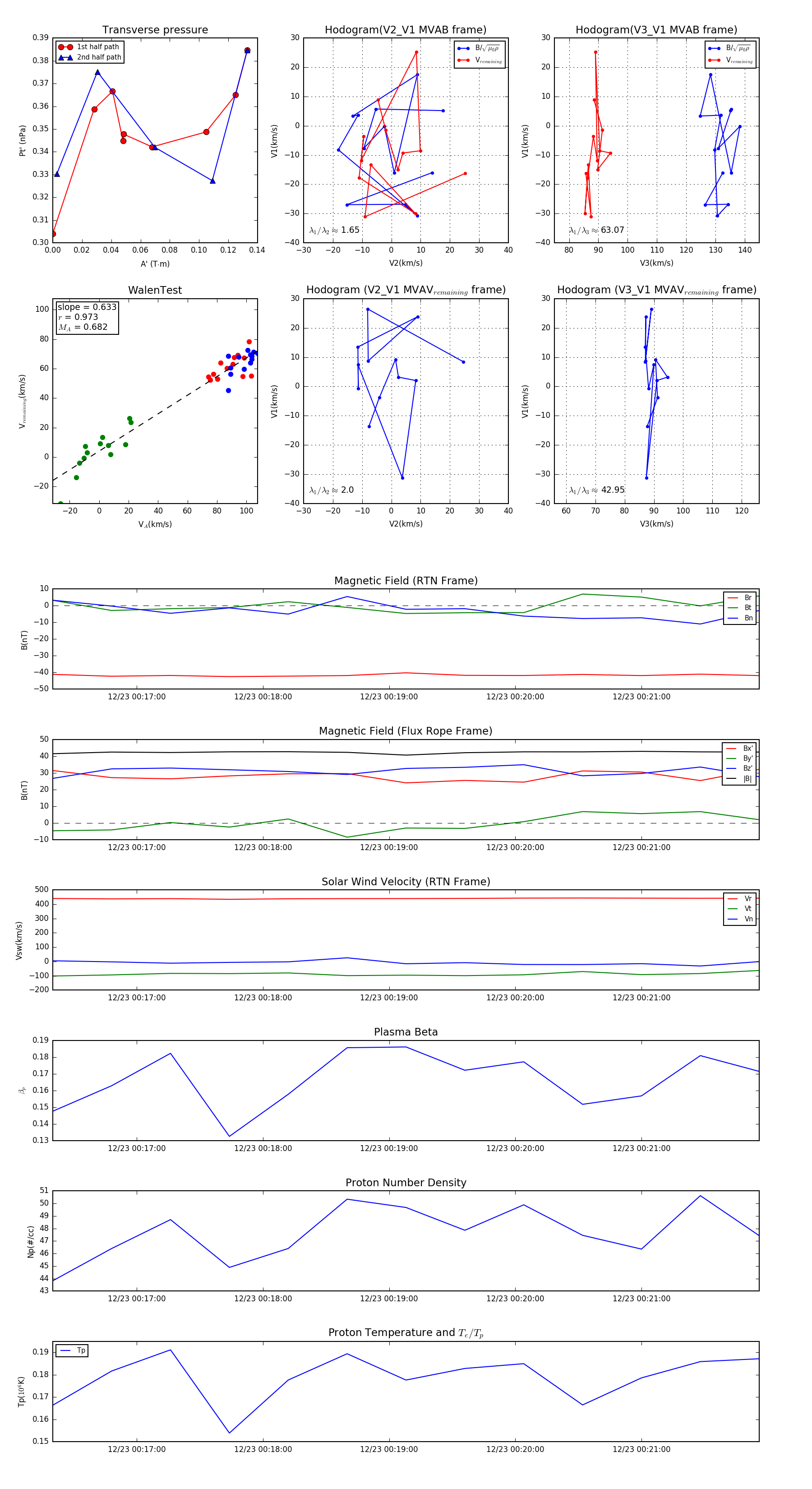
Flux Rope in 2023

Flux Rope Event 2023-12-23 00:16:20 ~ 2023-12-23 00:21:56 (337 seconds)


plot