HOME   LIST
‹–   –›

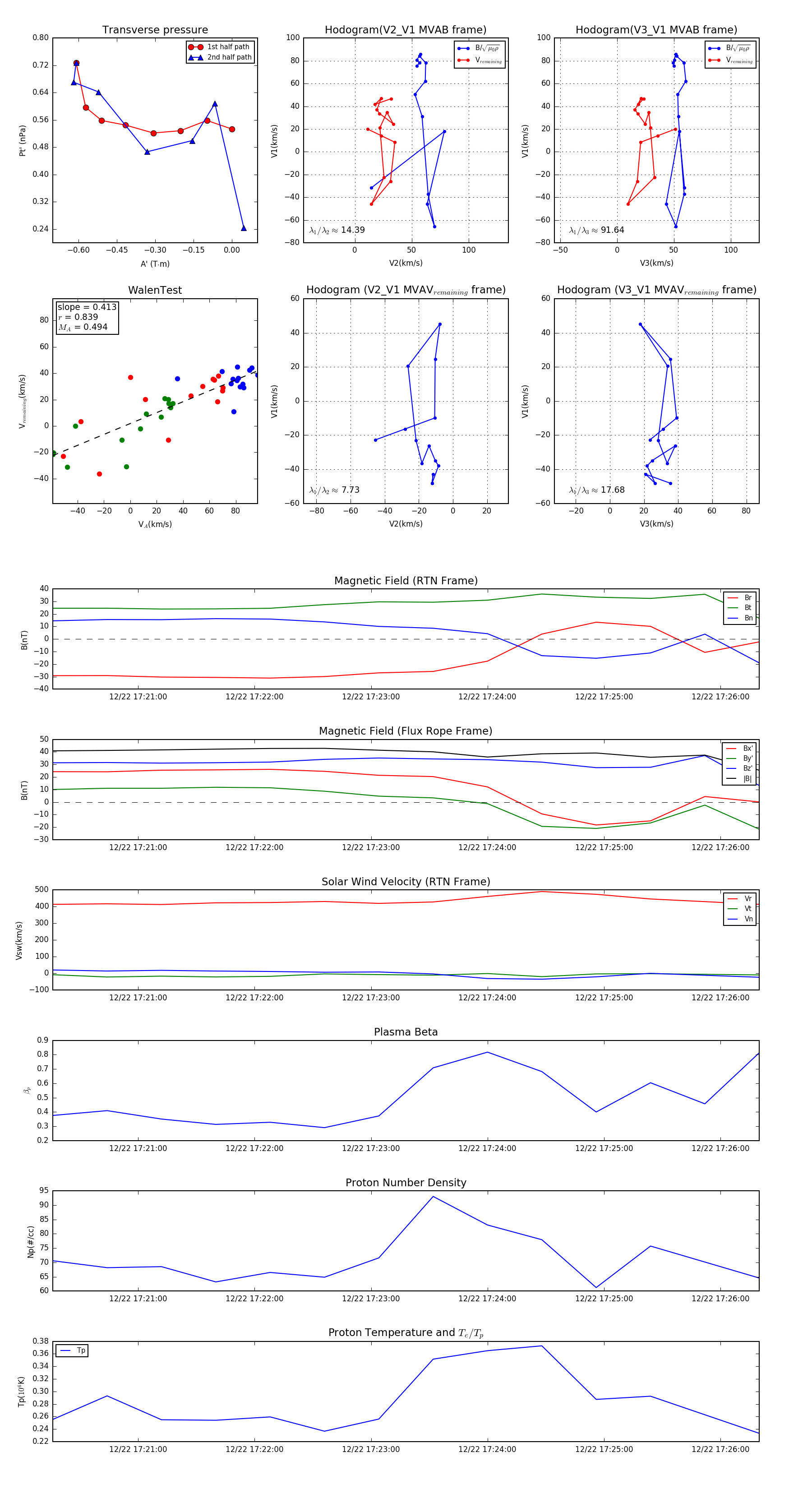
Flux Rope in 2023

Flux Rope Event 2023-12-22 17:20:16 ~ 2023-12-22 17:26:20 (365 seconds)


plot