HOME   LIST
‹–   –›

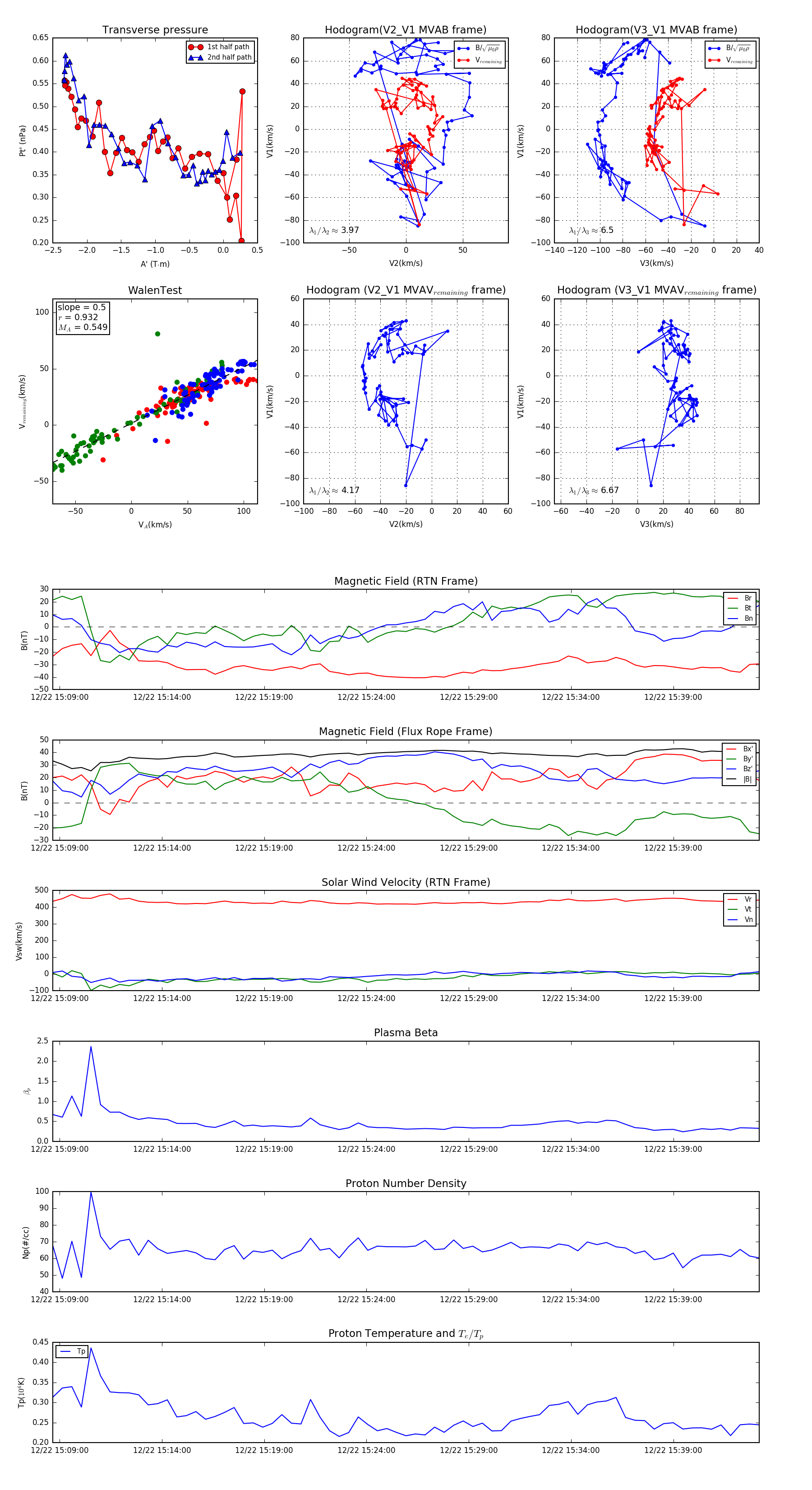
Flux Rope in 2023

Flux Rope Event 2023-12-22 15:08:40 ~ 2023-12-22 15:43:12 (2073 seconds)


plot