HOME   LIST
‹–   –›

Flux Rope in 2023

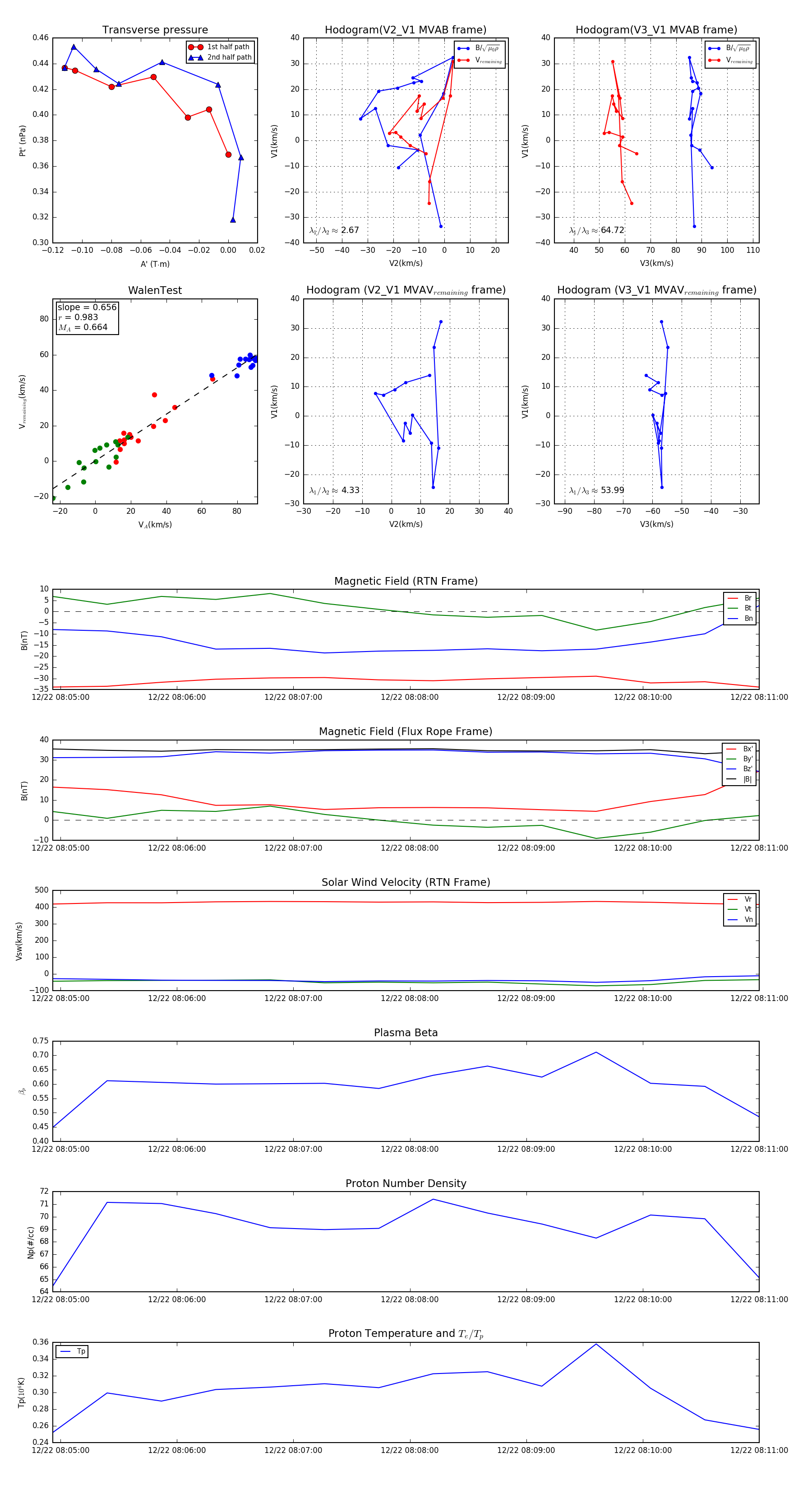
Flux Rope Event 2023-12-22 08:04:56 ~ 2023-12-22 08:11:00 (365 seconds)


plot