HOME   LIST
‹–   –›

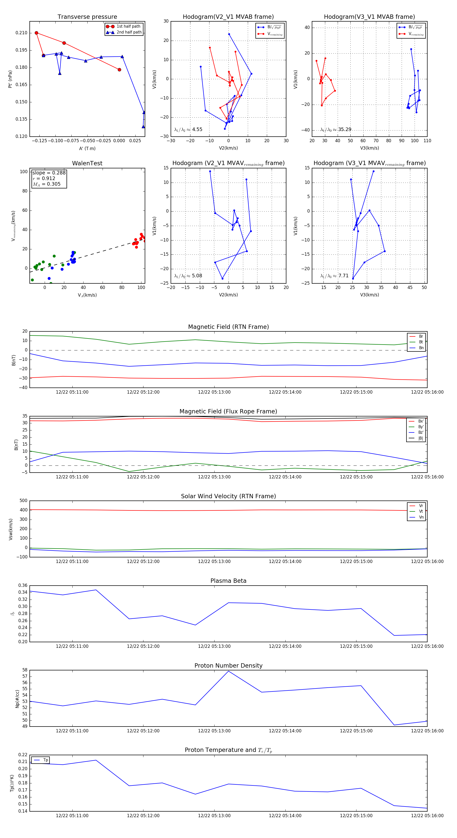
Flux Rope in 2023

Flux Rope Event 2023-12-22 05:10:24 ~ 2023-12-22 05:16:00 (337 seconds)


plot