HOME   LIST
‹–   –›

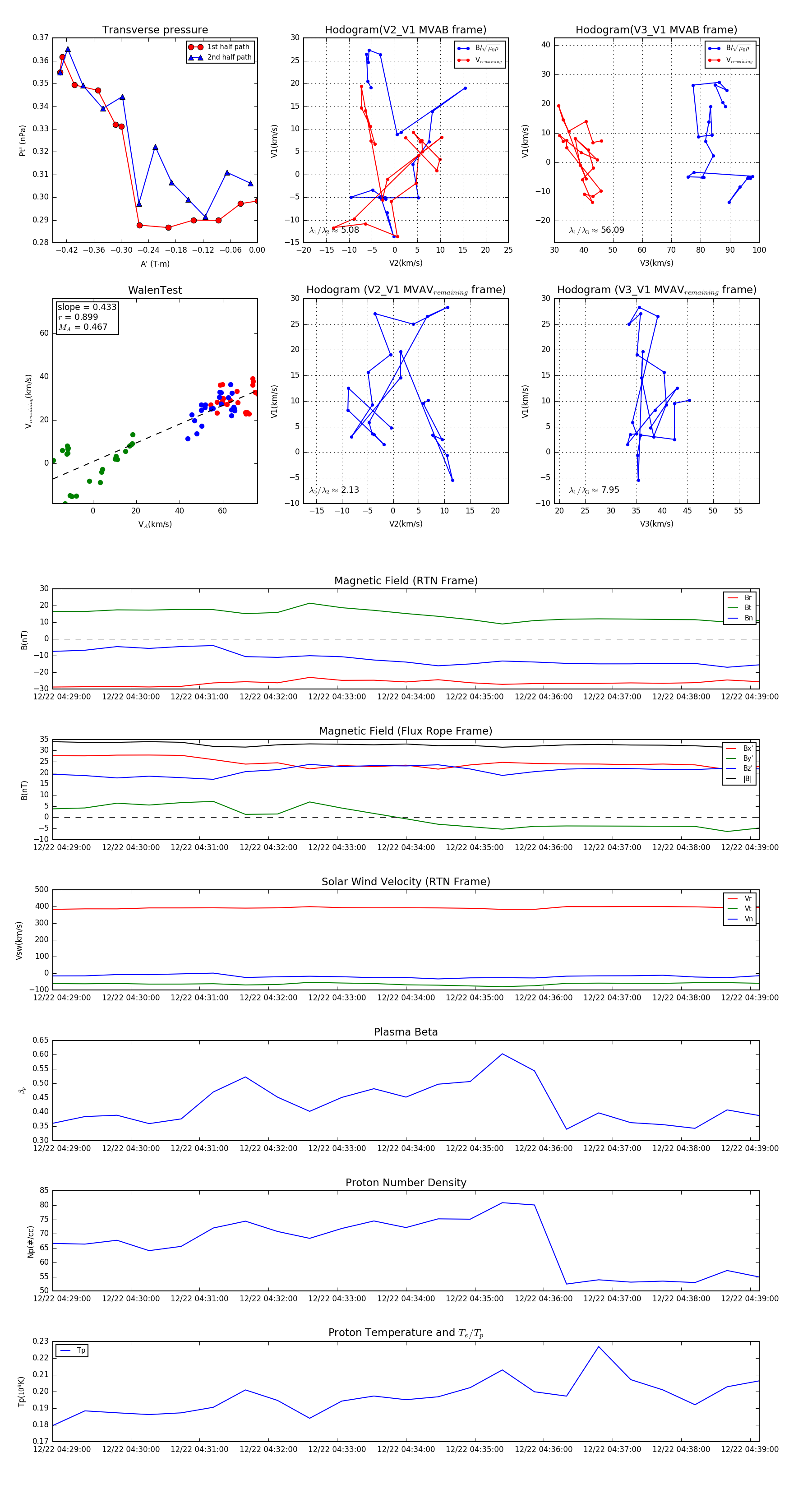
Flux Rope in 2023

Flux Rope Event 2023-12-22 04:28:52 ~ 2023-12-22 04:39:08 (617 seconds)


plot