HOME   LIST
‹–   –›

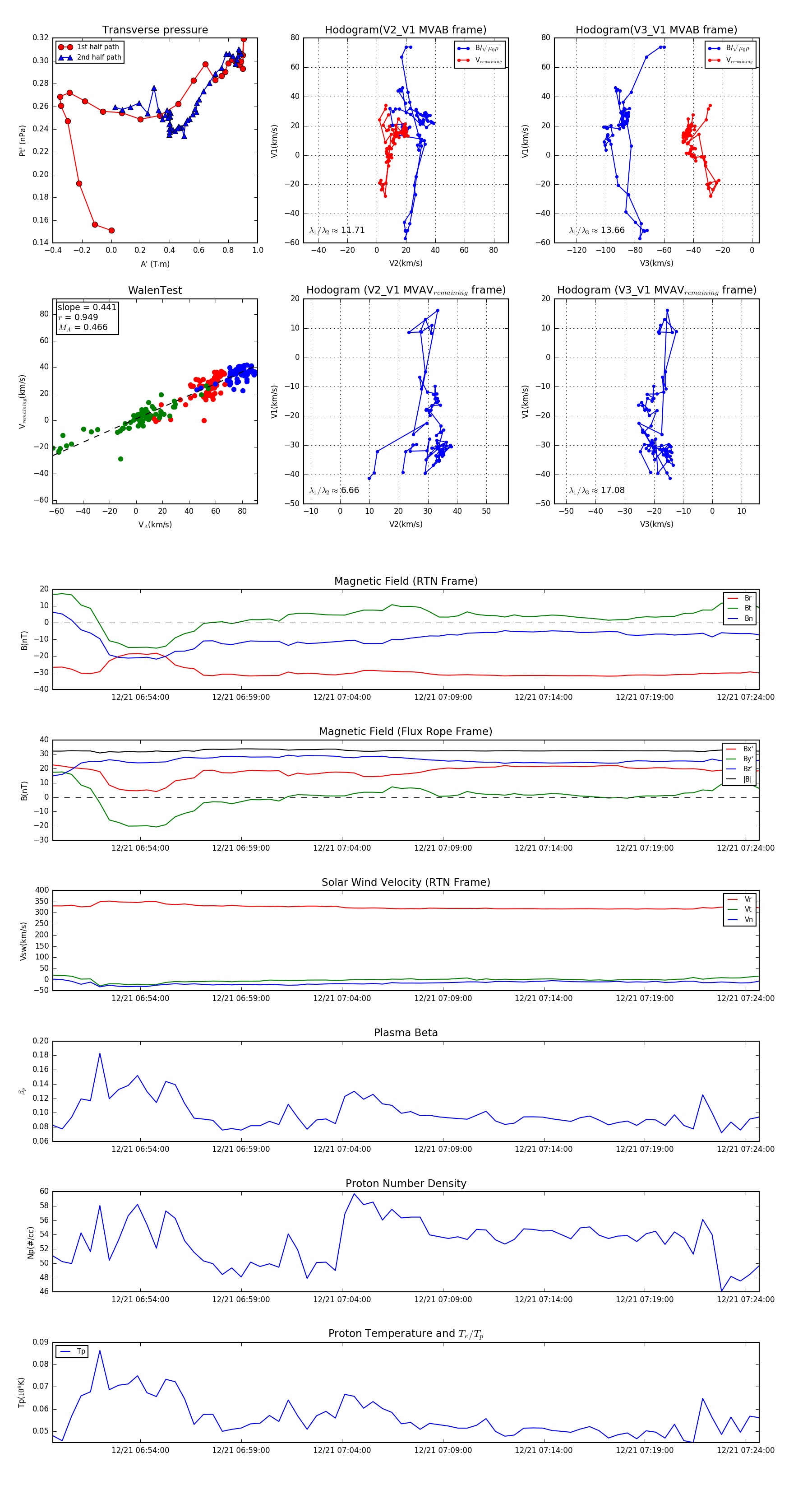
Flux Rope in 2023

Flux Rope Event 2023-12-21 06:49:40 ~ 2023-12-21 07:24:40 (2101 seconds)


plot