HOME   LIST
‹–   –›

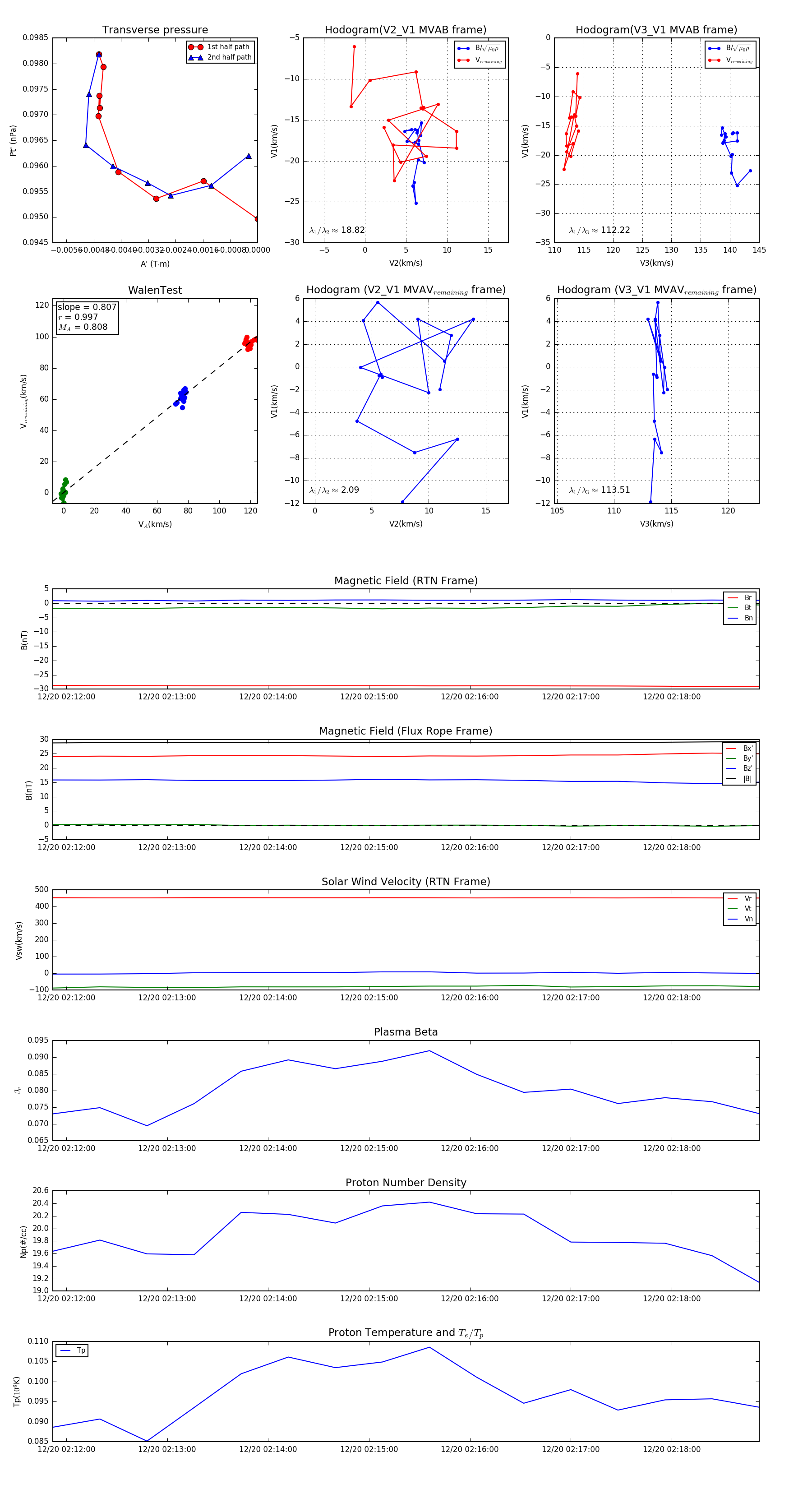
Flux Rope in 2023

Flux Rope Event 2023-12-20 02:11:52 ~ 2023-12-20 02:18:52 (421 seconds)


plot