HOME   LIST
‹–   –›

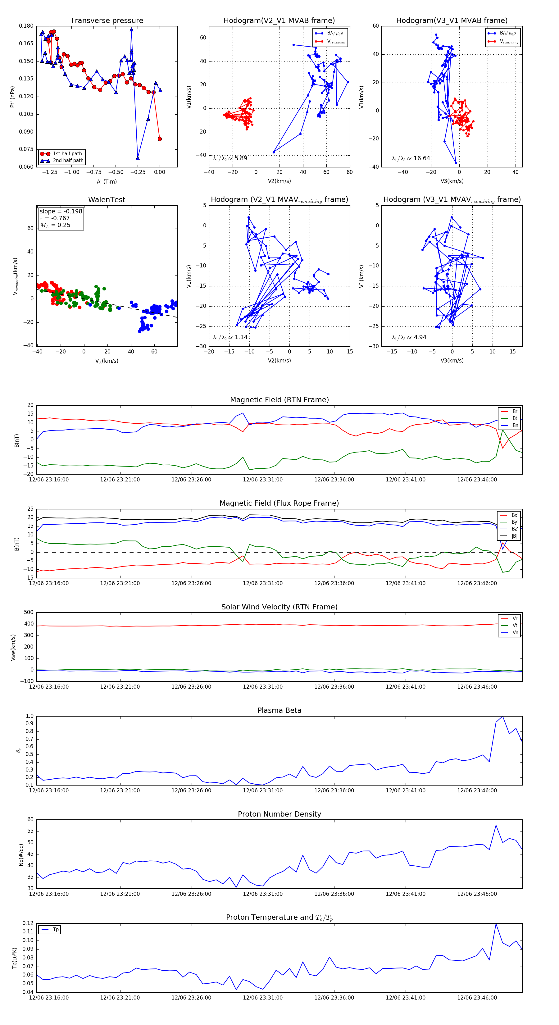
Flux Rope in 2023

Flux Rope Event 2023-12-06 23:15:08 ~ 2023-12-06 23:49:12 (2045 seconds)


plot