HOME   LIST
‹–   –›

Flux Rope in 2023

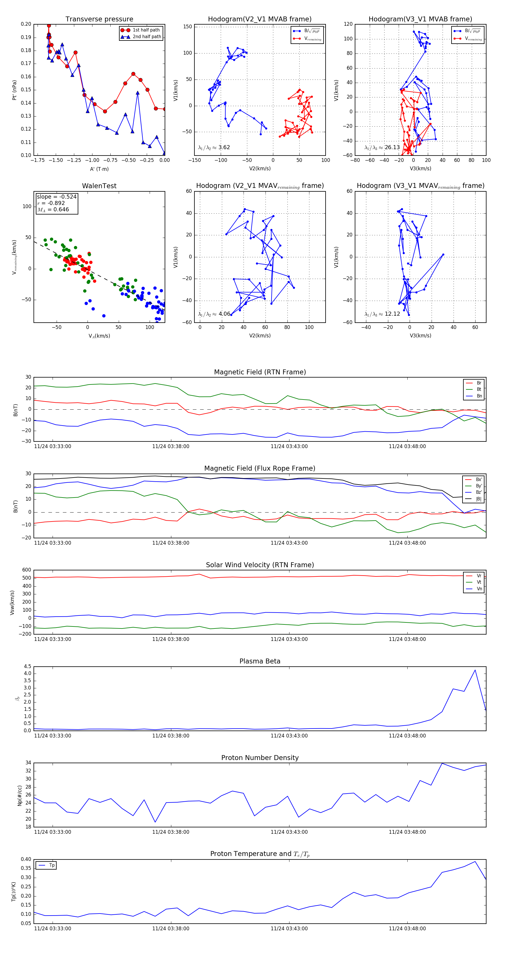
Flux Rope Event 2023-11-24 03:32:12 ~ 2023-11-24 03:51:20 (1149 seconds)


plot