HOME   LIST
‹–   –›

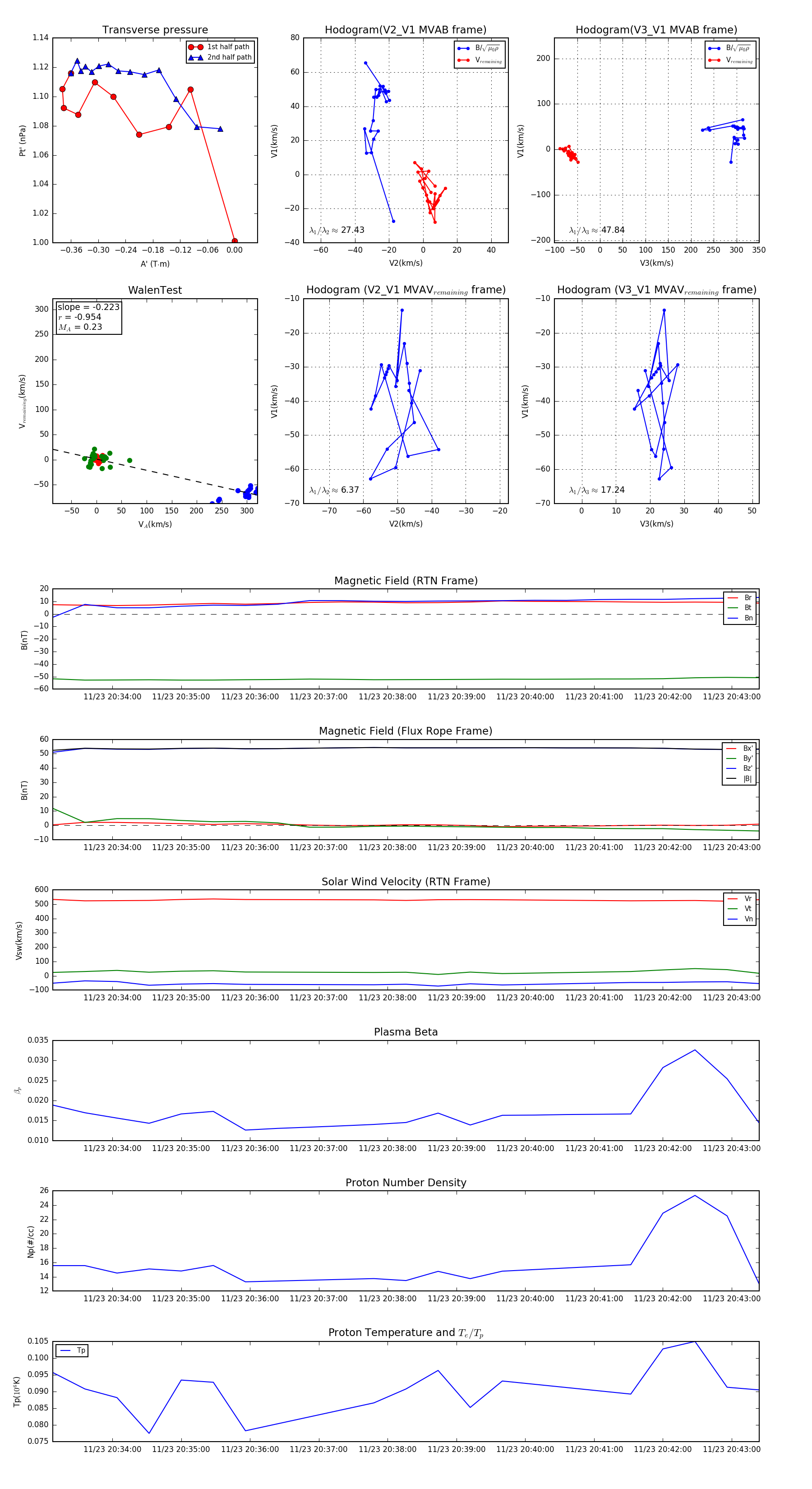
Flux Rope in 2023

Flux Rope Event 2023-11-23 20:33:08 ~ 2023-11-23 20:43:24 (617 seconds)


plot