HOME   LIST
‹–   –›

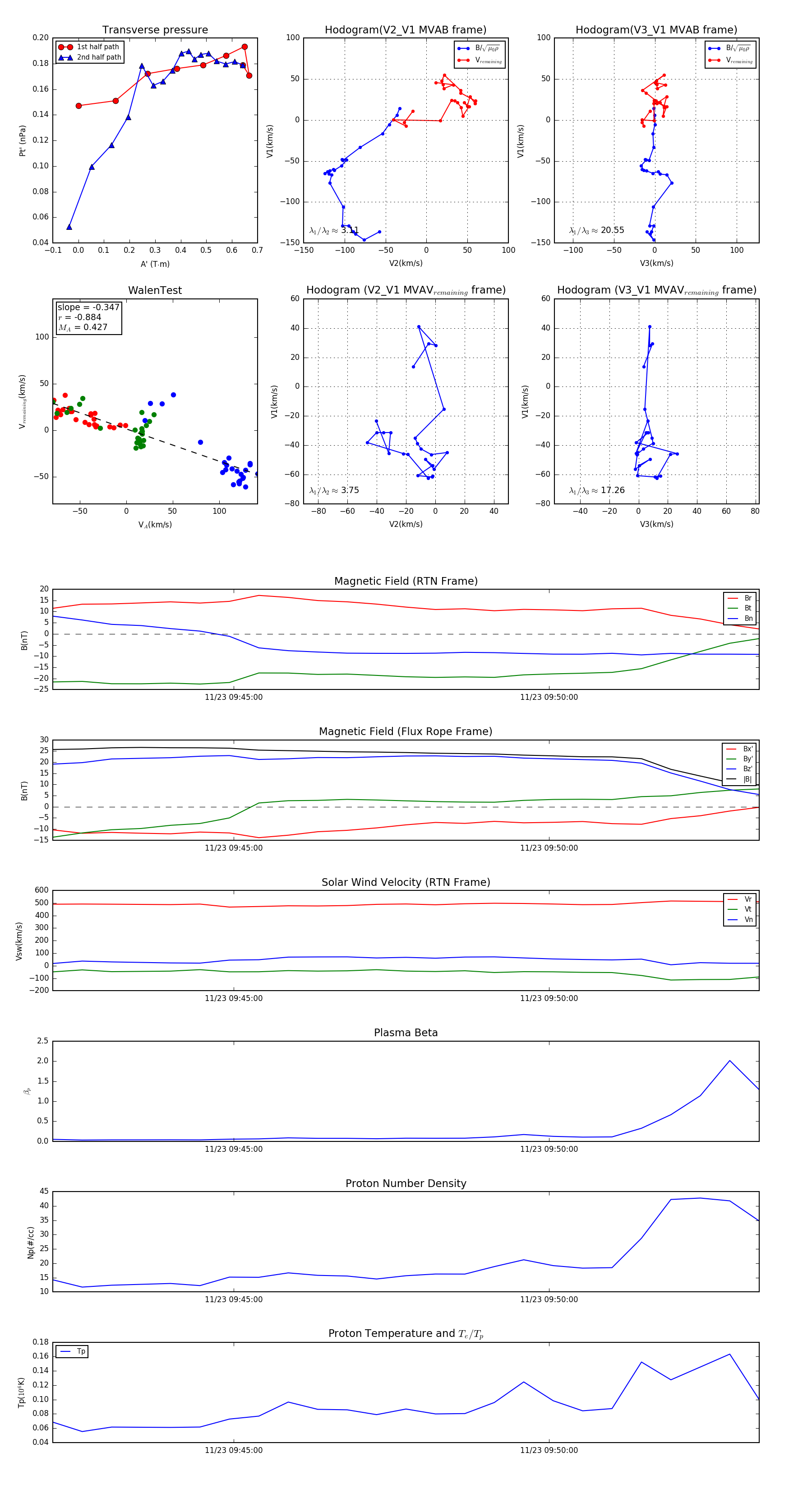
Flux Rope in 2023

Flux Rope Event 2023-11-23 09:42:08 ~ 2023-11-23 09:53:20 (673 seconds)


plot