HOME   LIST
‹–   –›

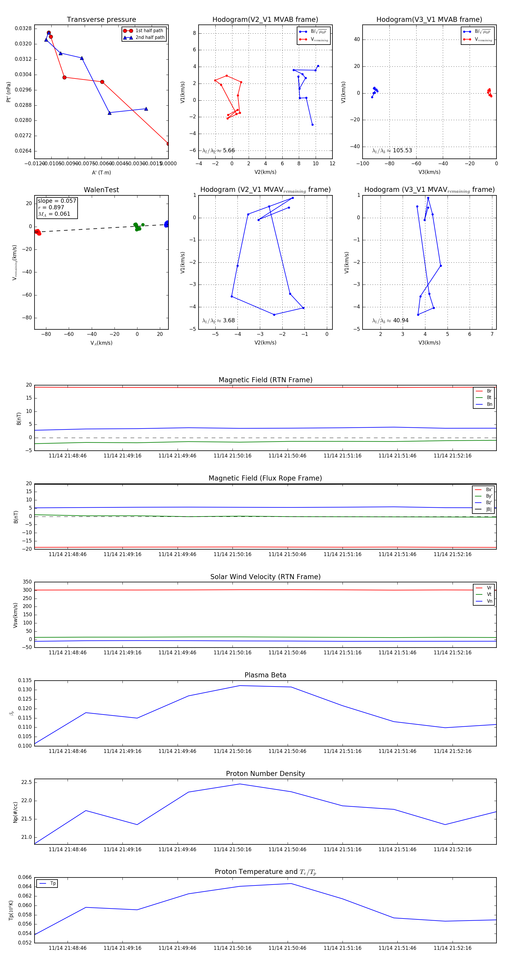
Flux Rope in 2023

Flux Rope Event 2023-11-14 21:48:28 ~ 2023-11-14 21:52:40 (253 seconds)


plot