HOME   LIST
‹–   –›

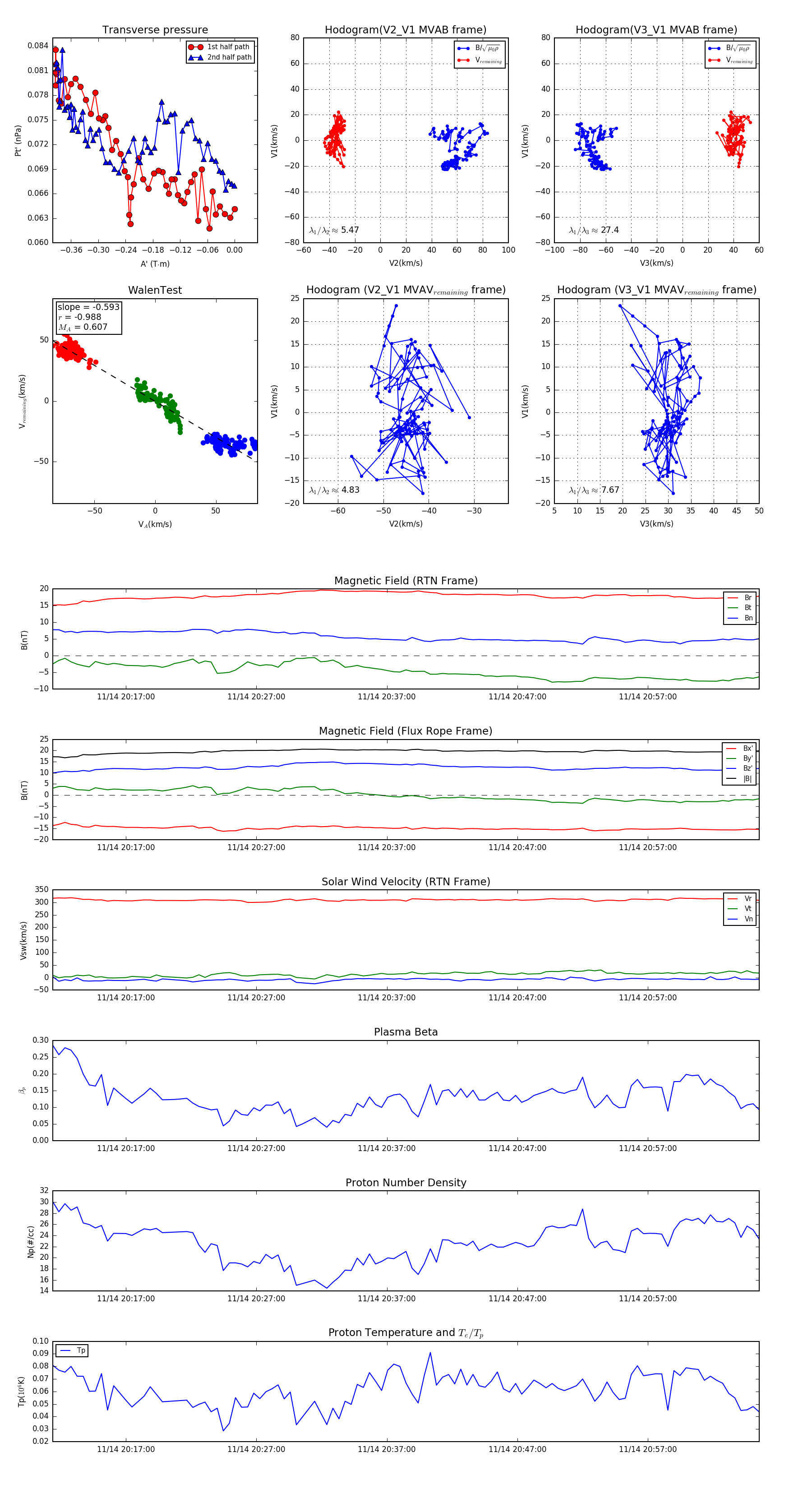
Flux Rope in 2023

Flux Rope Event 2023-11-14 20:11:24 ~ 2023-11-14 21:05:32 (3249 seconds)


plot