HOME   LIST
‹–   –›

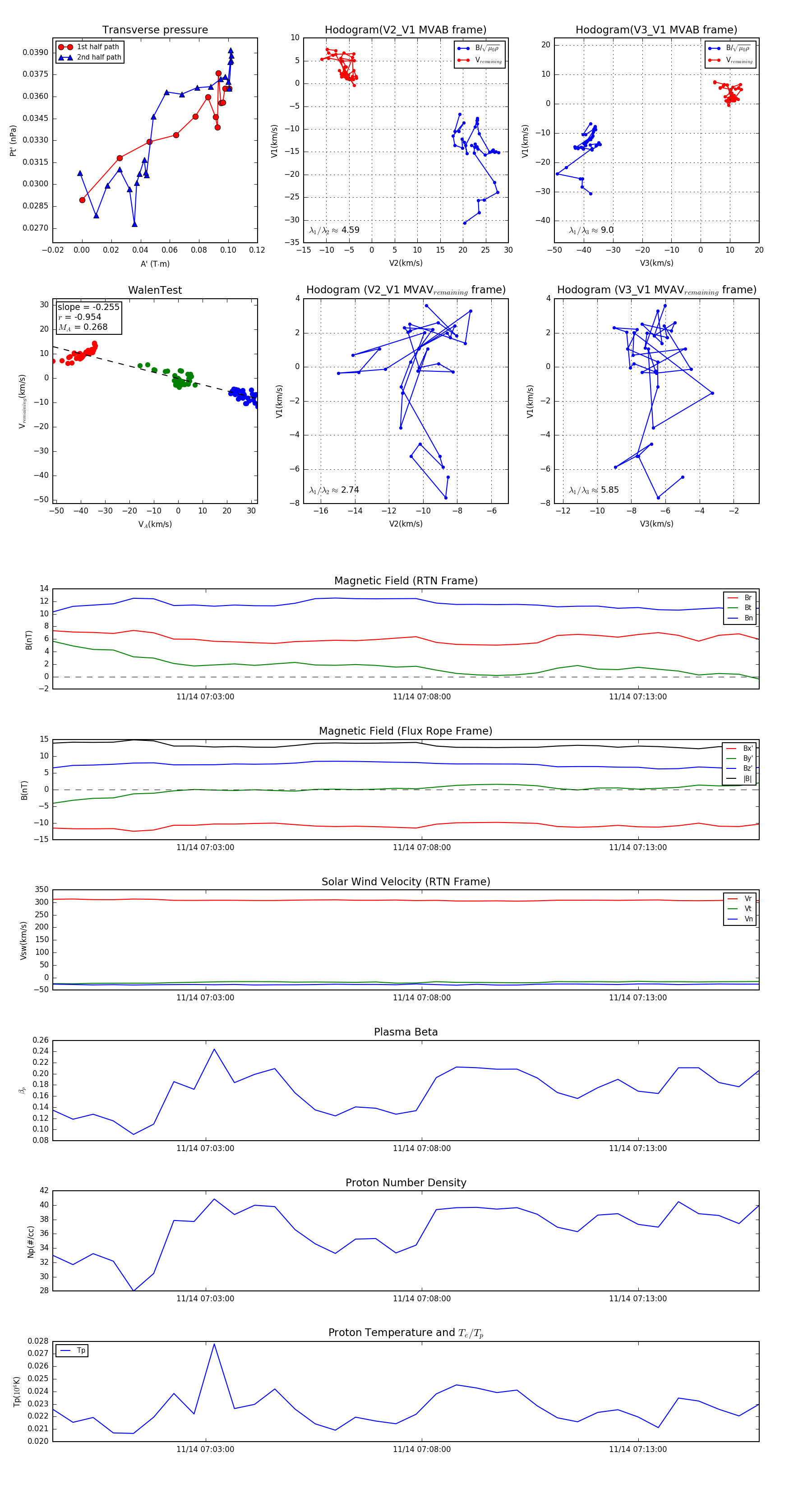
Flux Rope in 2023

Flux Rope Event 2023-11-14 06:59:28 ~ 2023-11-14 07:15:48 (981 seconds)


plot