HOME   LIST
‹–   –›

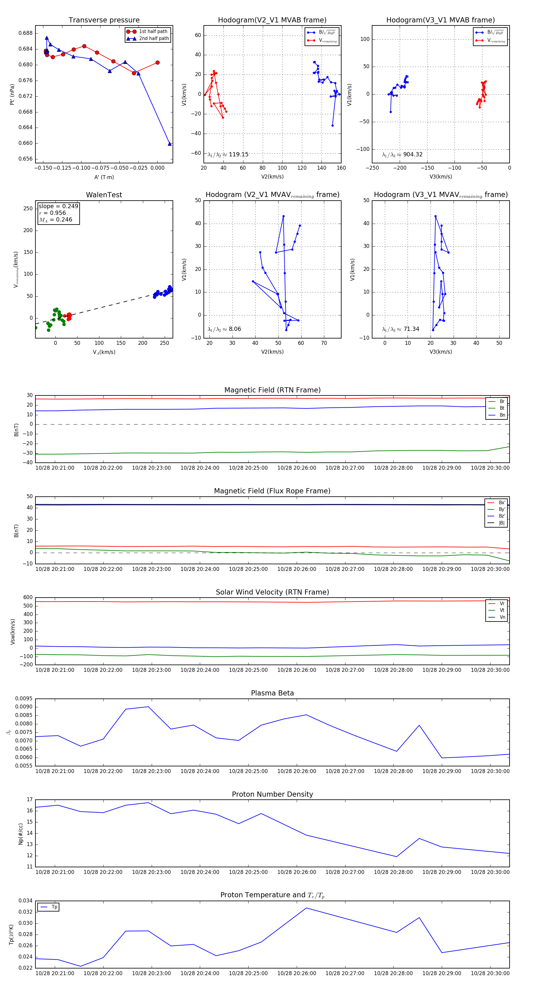
Flux Rope in 2023

Flux Rope Event 2023-10-28 20:20:36 ~ 2023-10-28 20:30:24 (589 seconds)


plot