HOME   LIST
‹–   –›

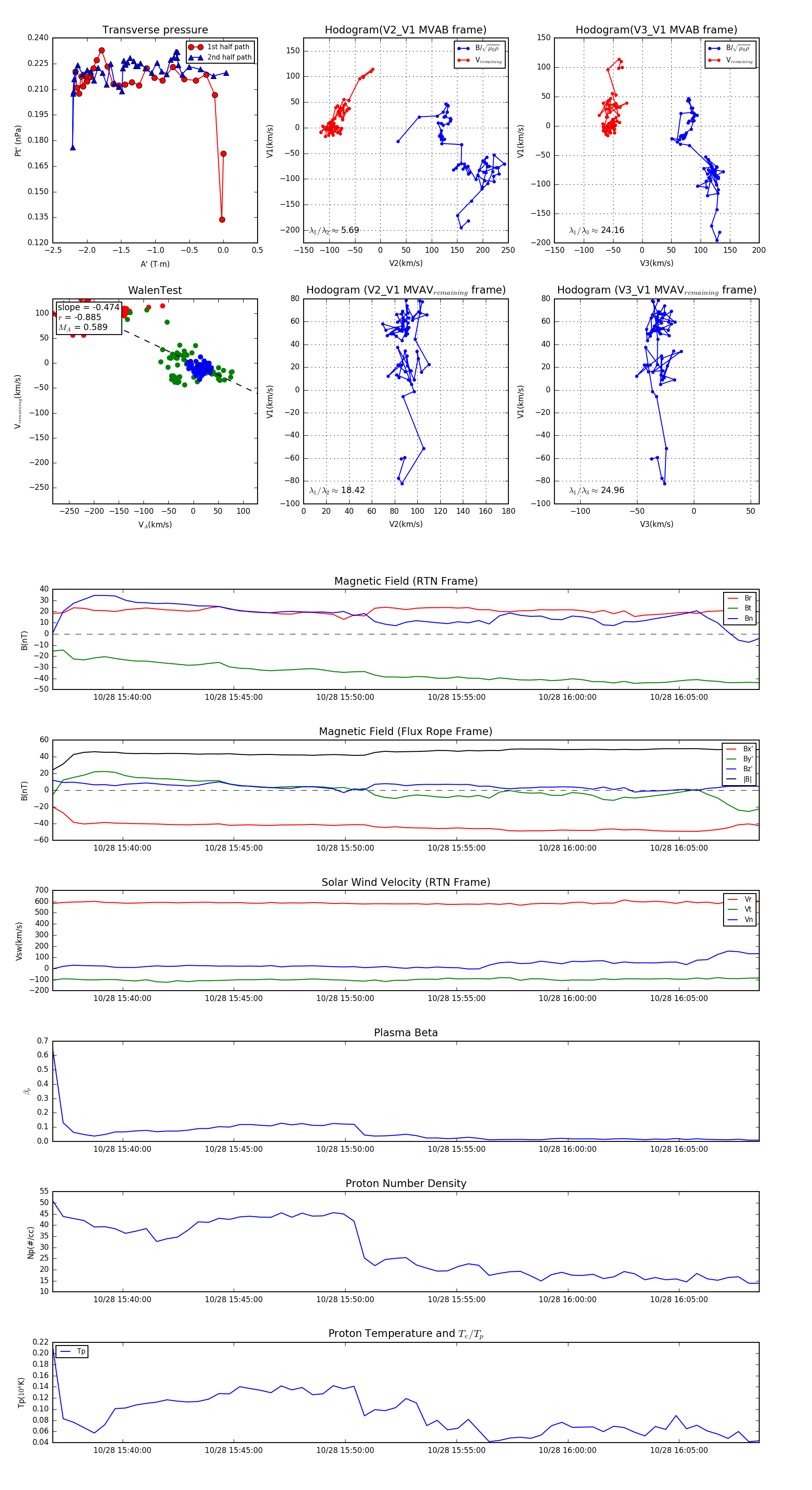
Flux Rope in 2023

Flux Rope Event 2023-10-28 15:36:52 ~ 2023-10-28 16:08:36 (1905 seconds)


plot