HOME   LIST
‹–   –›

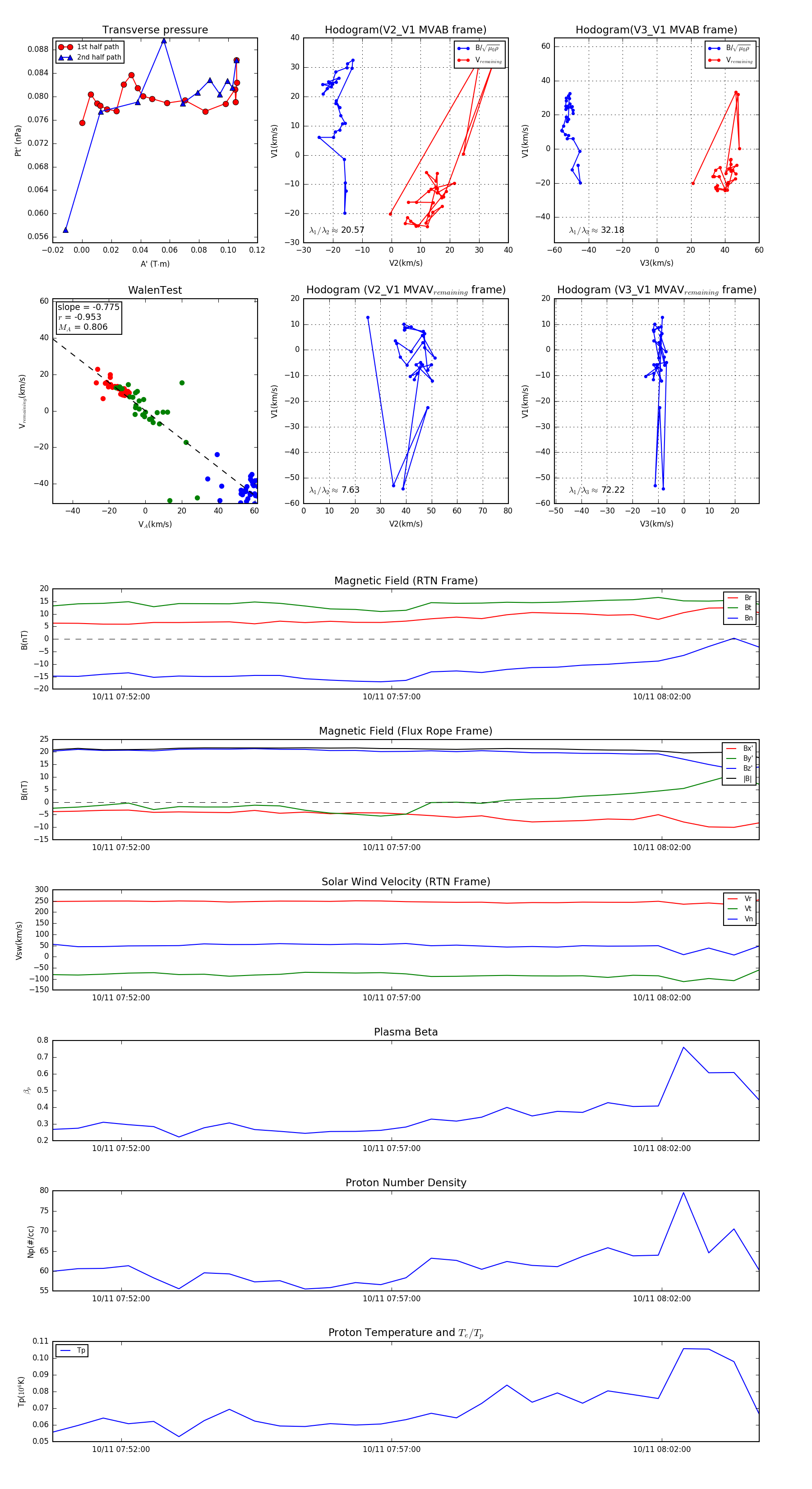
Flux Rope in 2023

Flux Rope Event 2023-10-11 07:50:44 ~ 2023-10-11 08:03:48 (785 seconds)


plot