HOME   LIST
‹–   –›

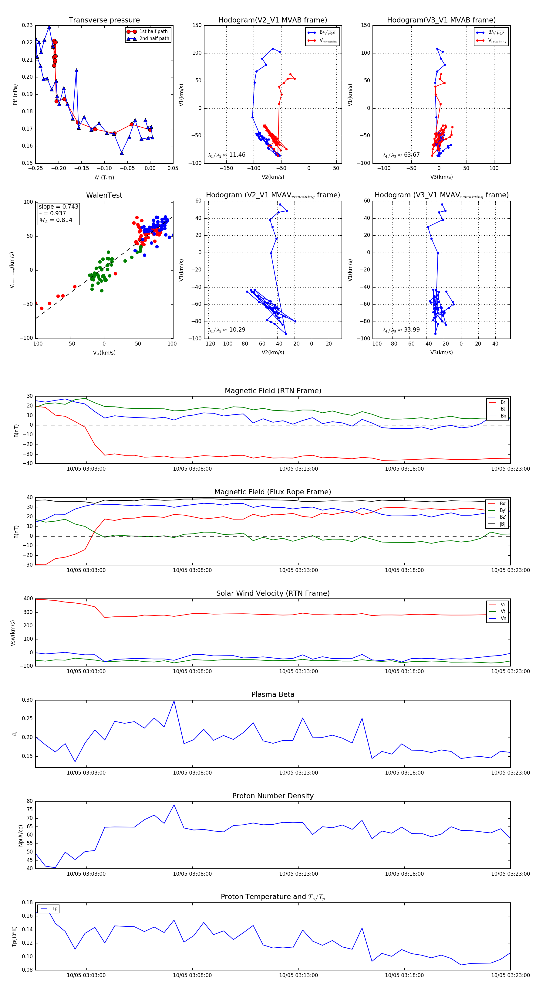
Flux Rope in 2023

Flux Rope Event 2023-10-05 03:00:36 ~ 2023-10-05 03:23:00 (1345 seconds)


plot