HOME   LIST
‹–   –›

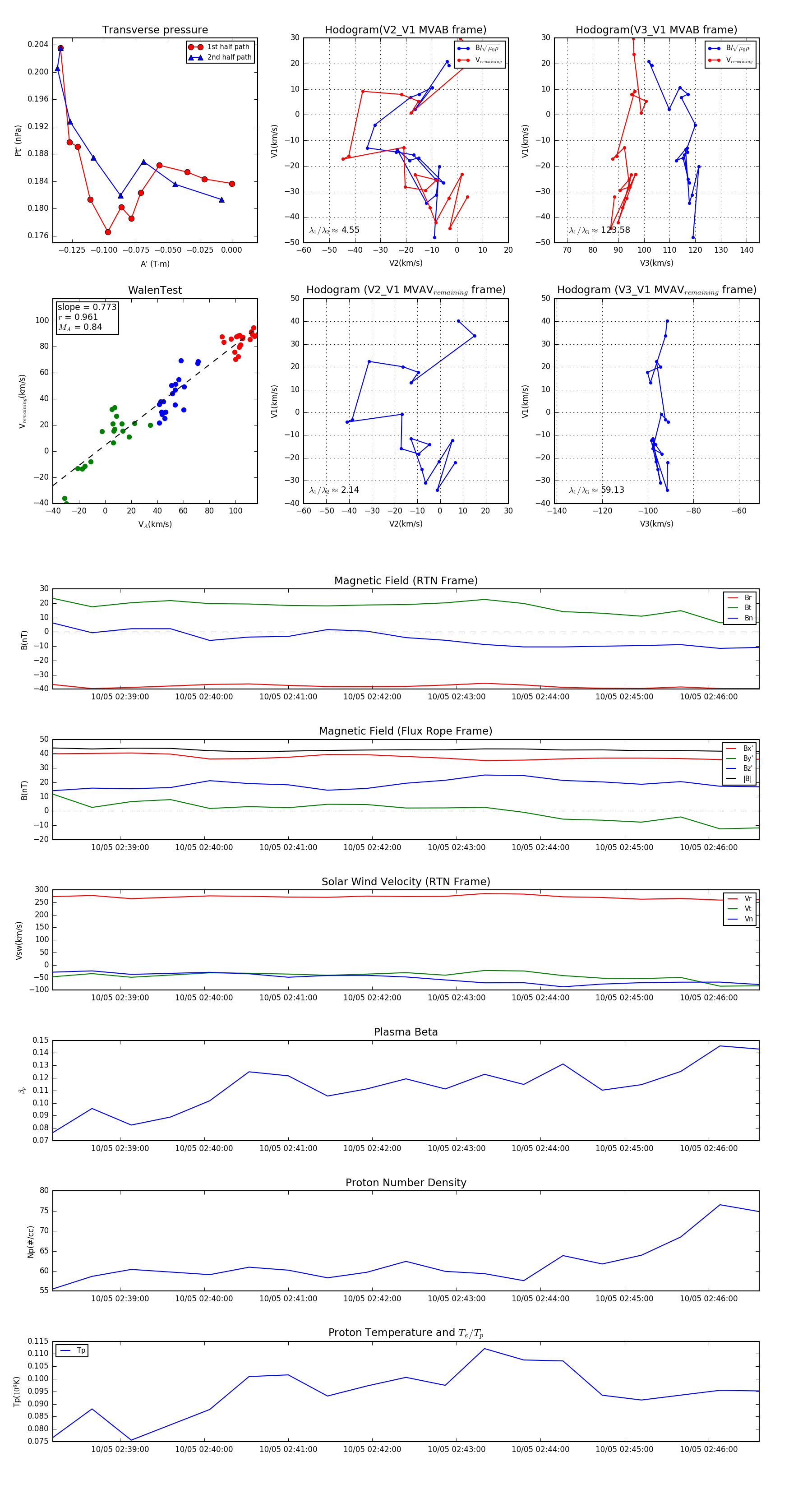
Flux Rope in 2023

Flux Rope Event 2023-10-05 02:38:12 ~ 2023-10-05 02:46:36 (505 seconds)


plot