HOME   LIST
‹–   –›

Flux Rope in 2023

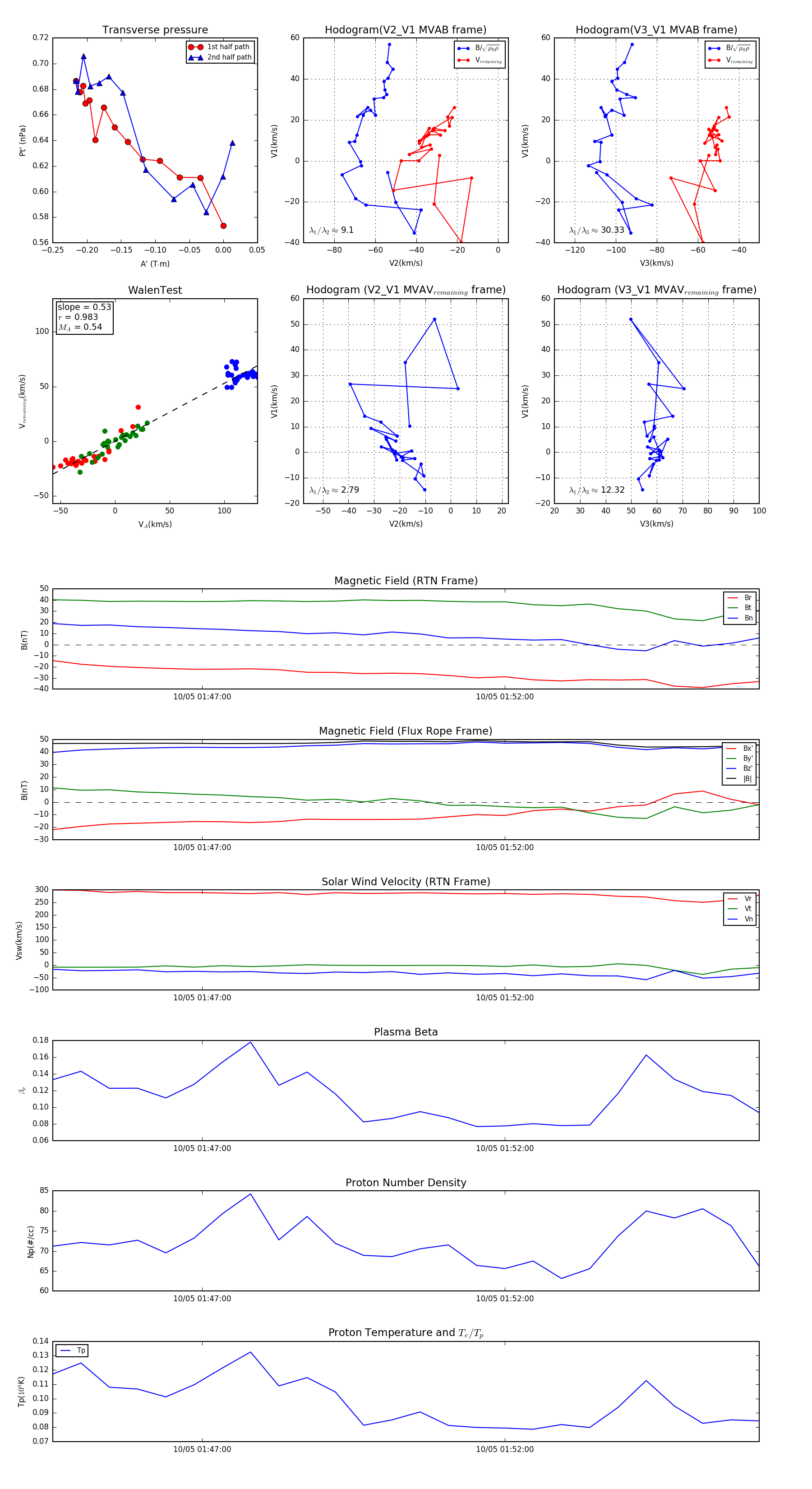
Flux Rope Event 2023-10-05 01:44:32 ~ 2023-10-05 01:56:12 (701 seconds)


plot