HOME   LIST
‹–   –›

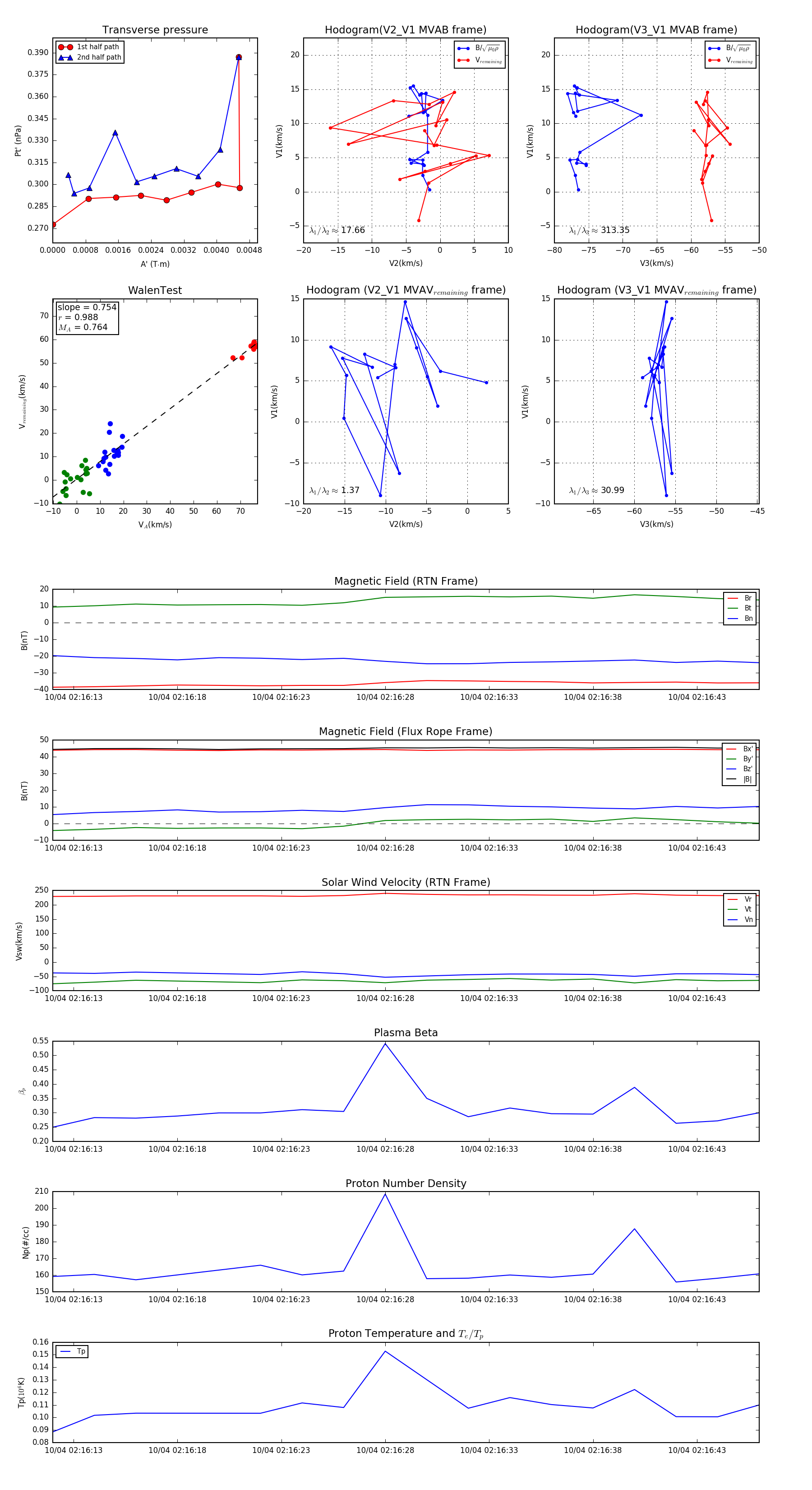
Flux Rope in 2023

Flux Rope Event 2023-10-04 02:16:12 ~ 2023-10-04 02:16:46 (35 seconds)


plot