HOME   LIST
‹–   –›

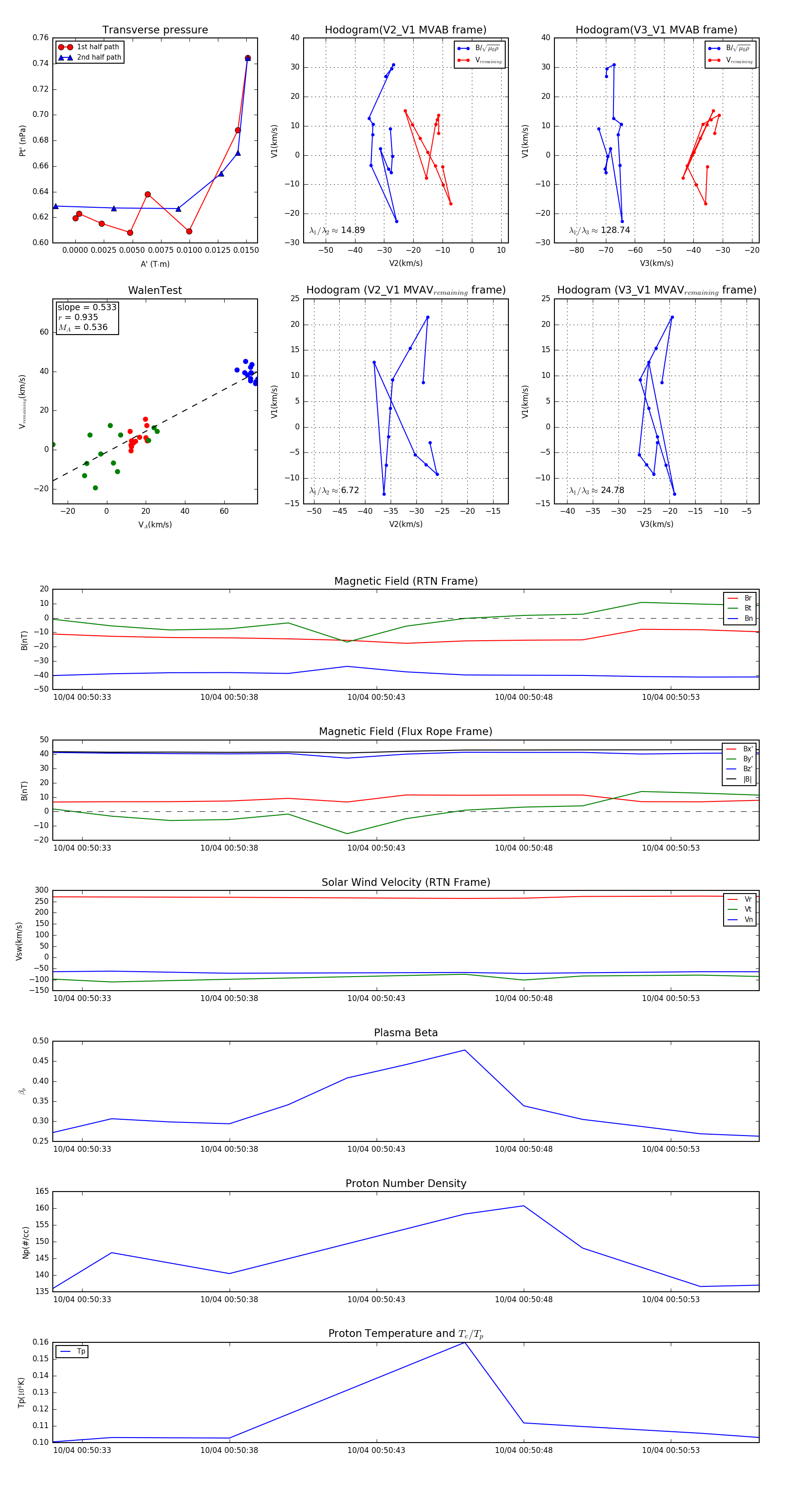
Flux Rope in 2023

Flux Rope Event 2023-10-04 00:50:32 ~ 2023-10-04 00:50:56 (25 seconds)


plot