HOME   LIST
‹–   –›

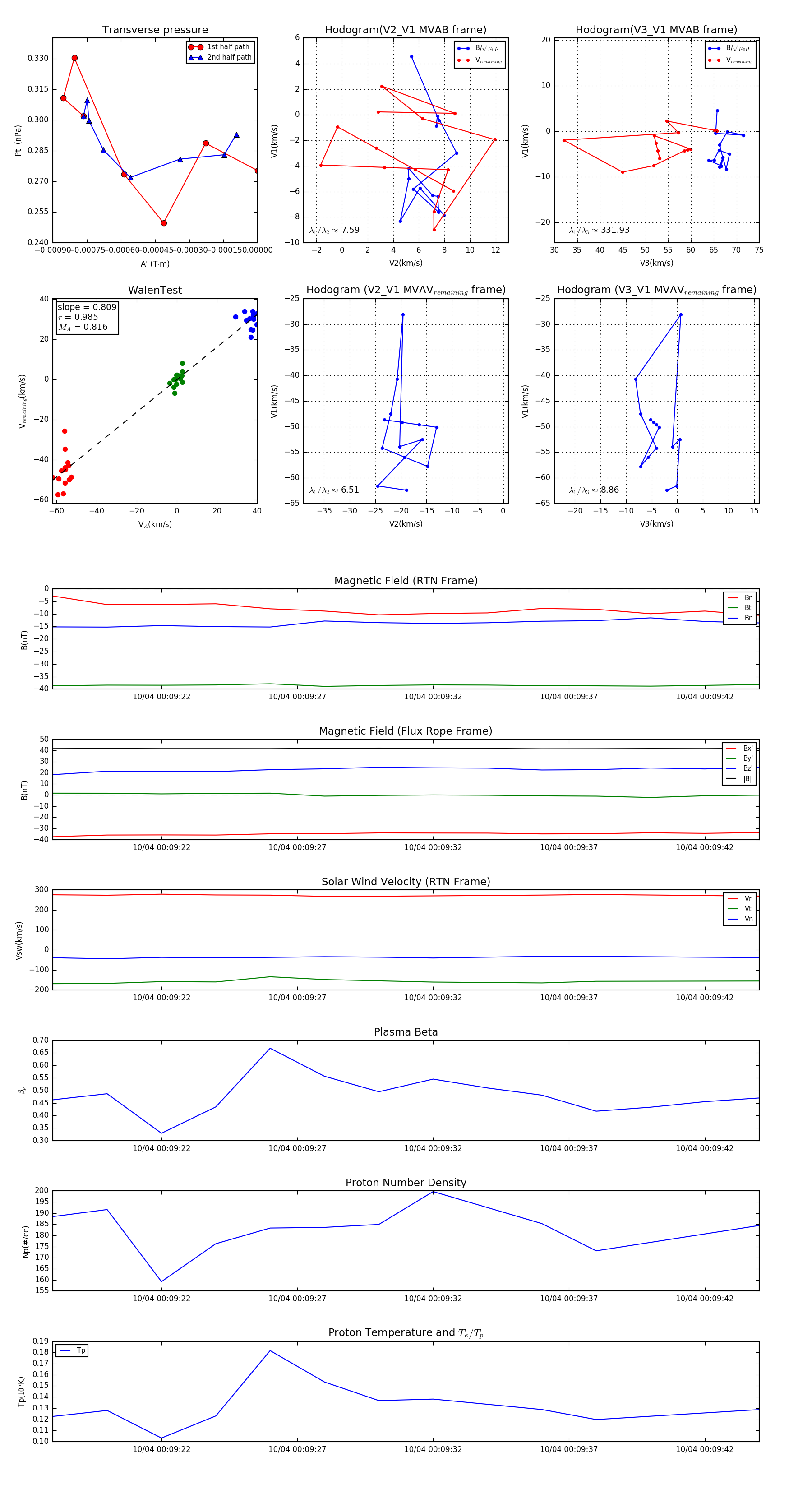
Flux Rope in 2023

Flux Rope Event 2023-10-04 00:09:18 ~ 2023-10-04 00:09:44 (27 seconds)


plot