HOME   LIST
‹–   –›

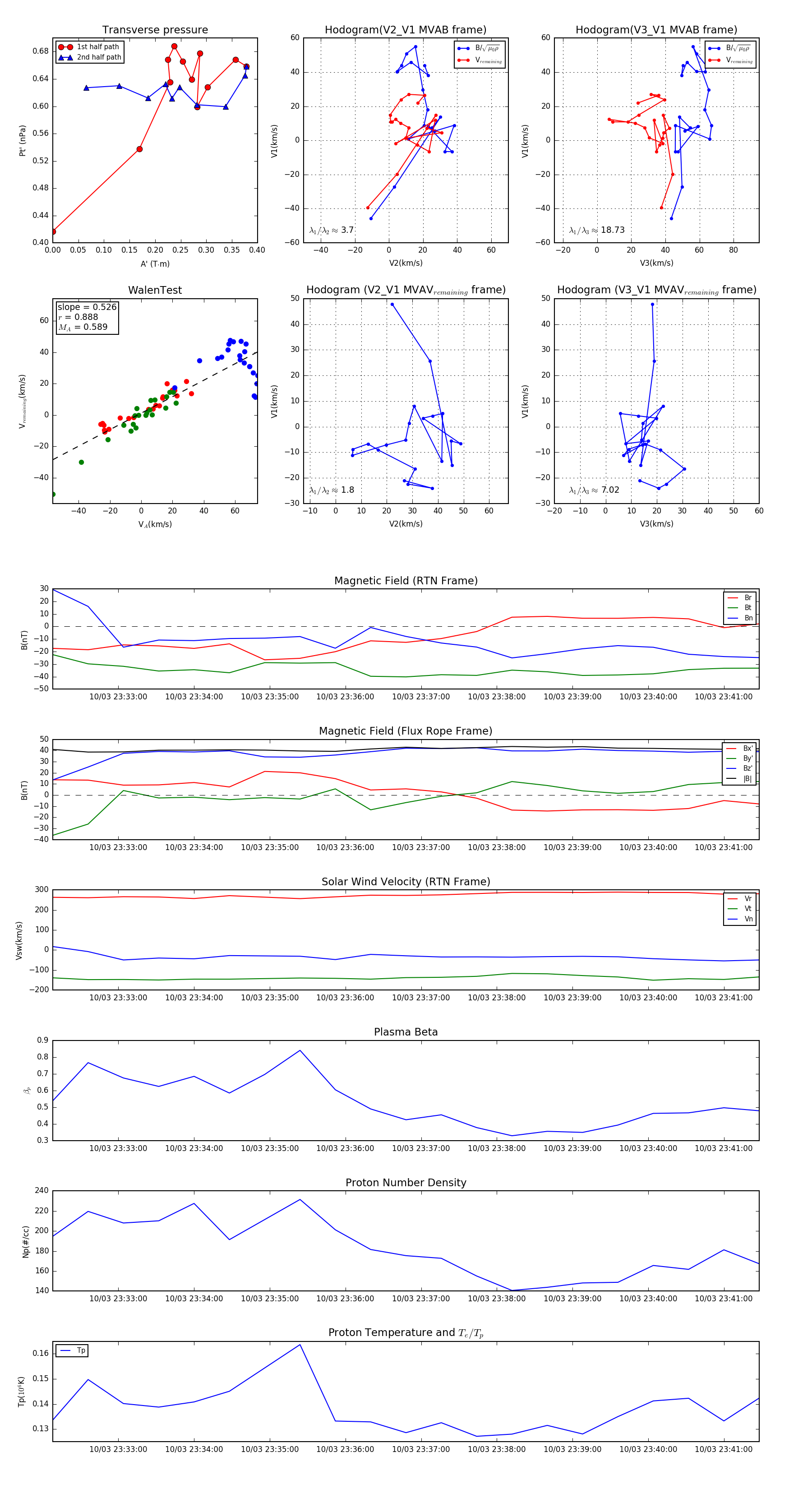
Flux Rope in 2023

Flux Rope Event 2023-10-03 23:32:08 ~ 2023-10-03 23:41:28 (561 seconds)


plot