HOME   LIST
‹–   –›

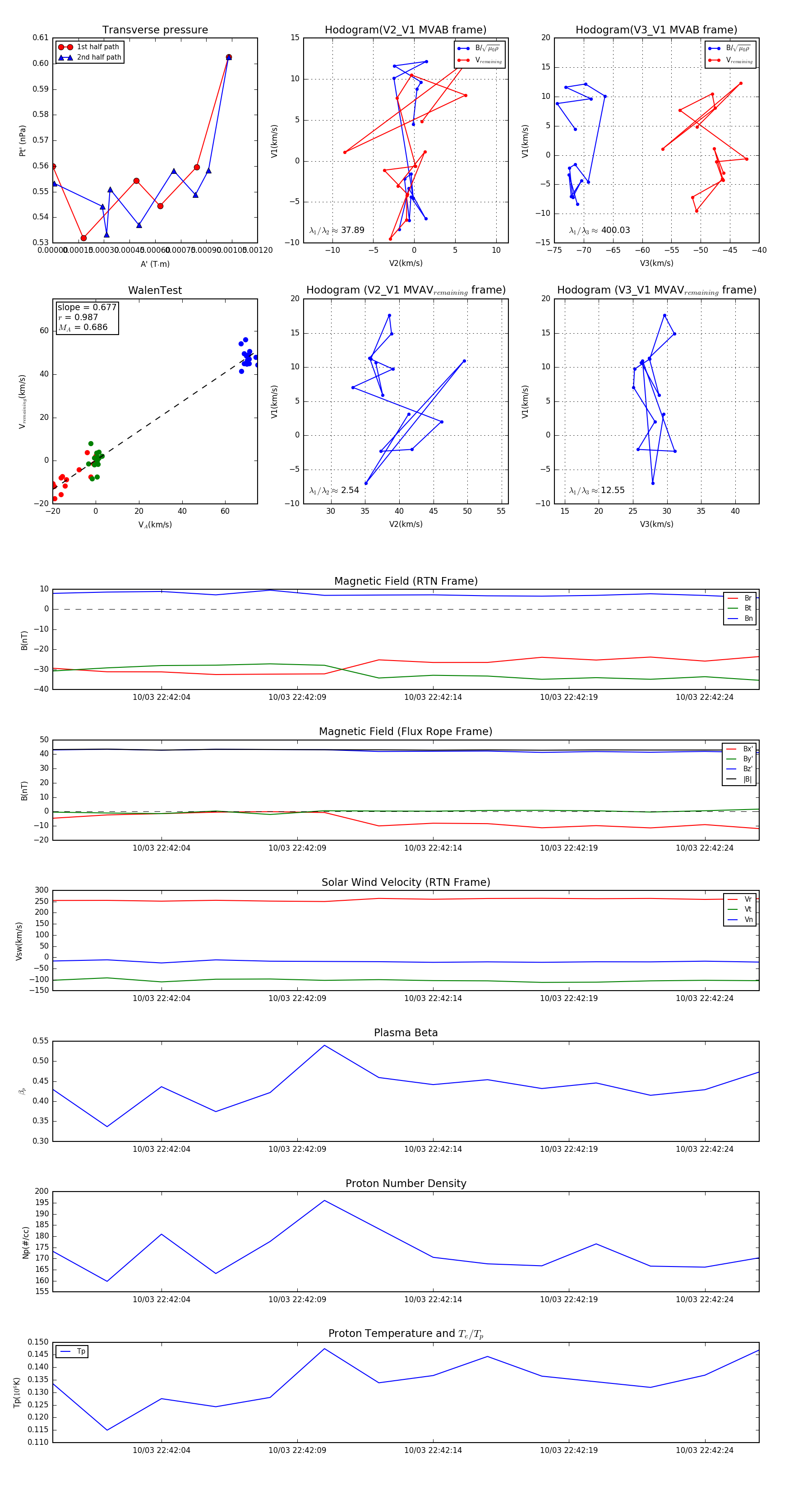
Flux Rope in 2023

Flux Rope Event 2023-10-03 22:42:00 ~ 2023-10-03 22:42:26 (27 seconds)


plot