HOME   LIST
‹–   –›

Flux Rope in 2023

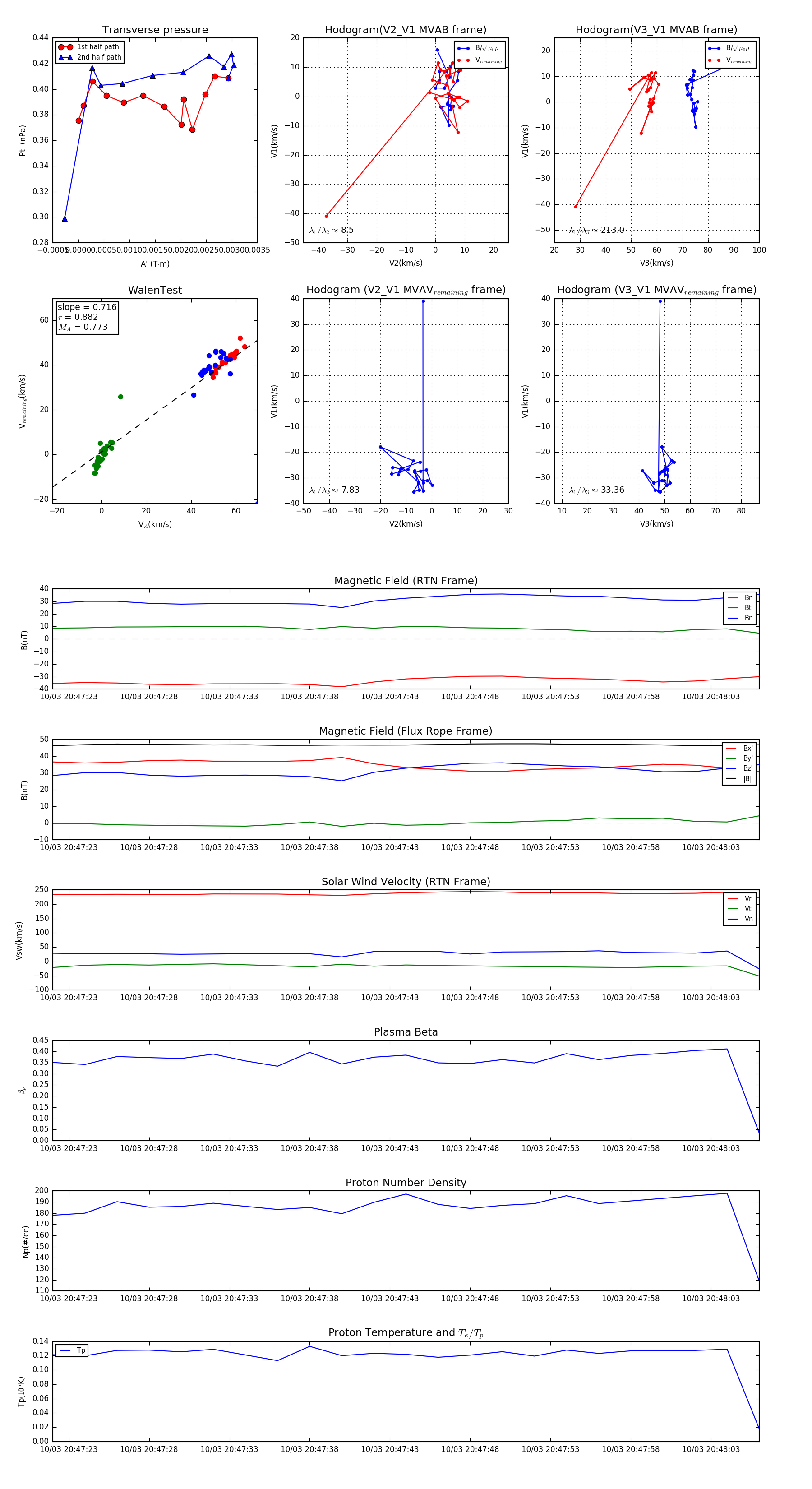
Flux Rope Event 2023-10-03 20:47:22 ~ 2023-10-03 20:48:06 (45 seconds)


plot