HOME   LIST
‹–   –›

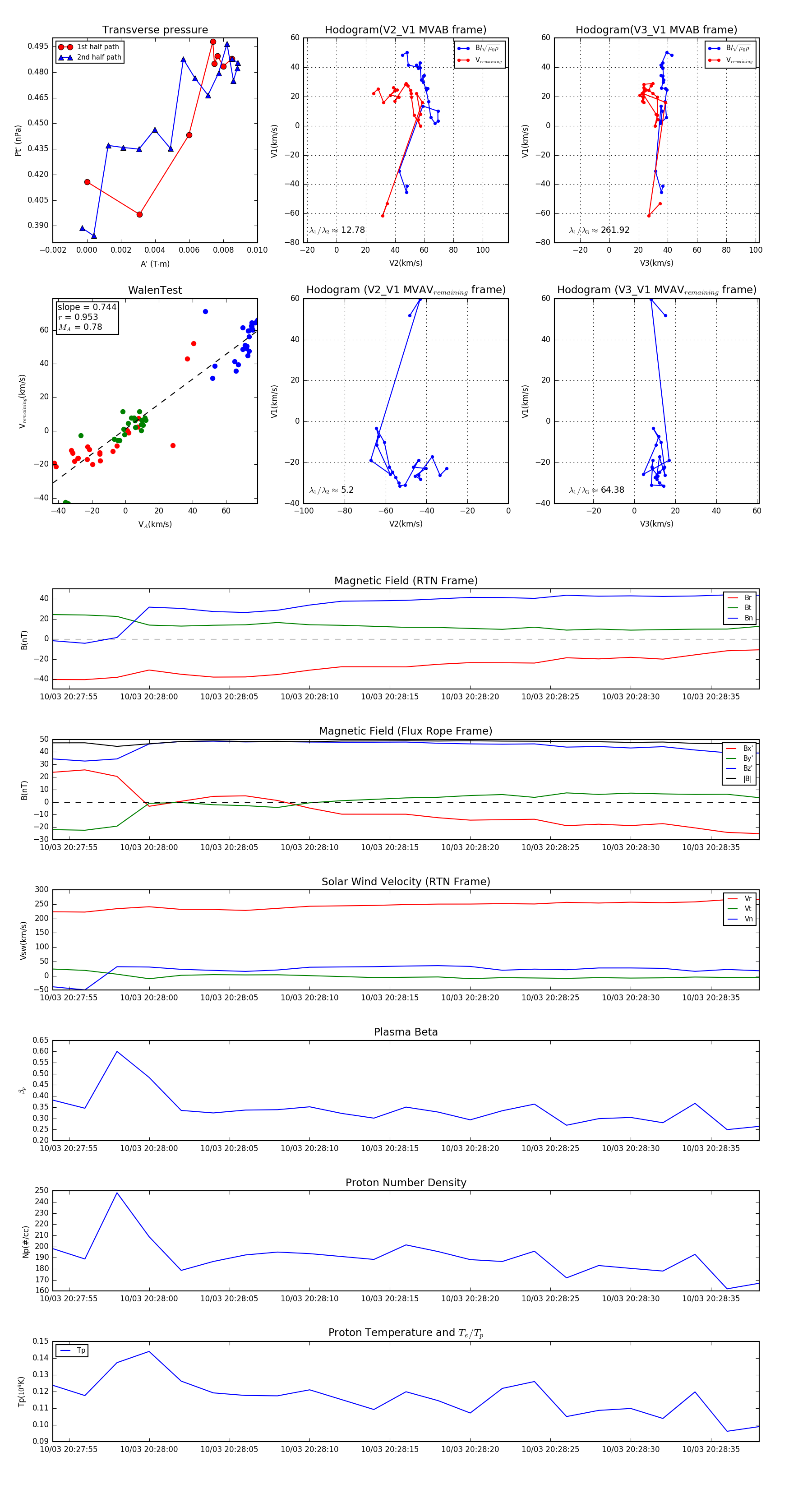
Flux Rope in 2023

Flux Rope Event 2023-10-03 20:27:54 ~ 2023-10-03 20:28:38 (45 seconds)


plot