HOME   LIST
‹–   –›

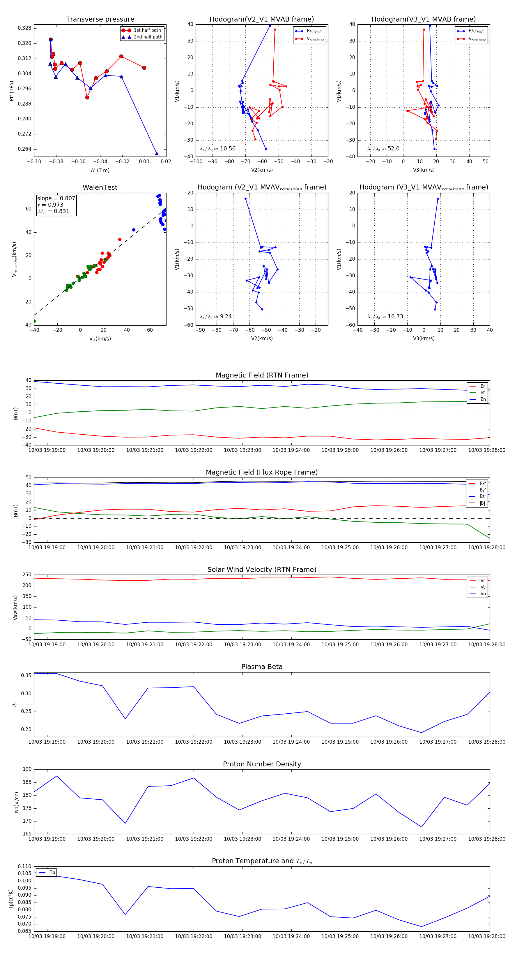
Flux Rope in 2023

Flux Rope Event 2023-10-03 19:18:44 ~ 2023-10-03 19:28:04 (561 seconds)


plot