HOME   LIST
‹–   –›

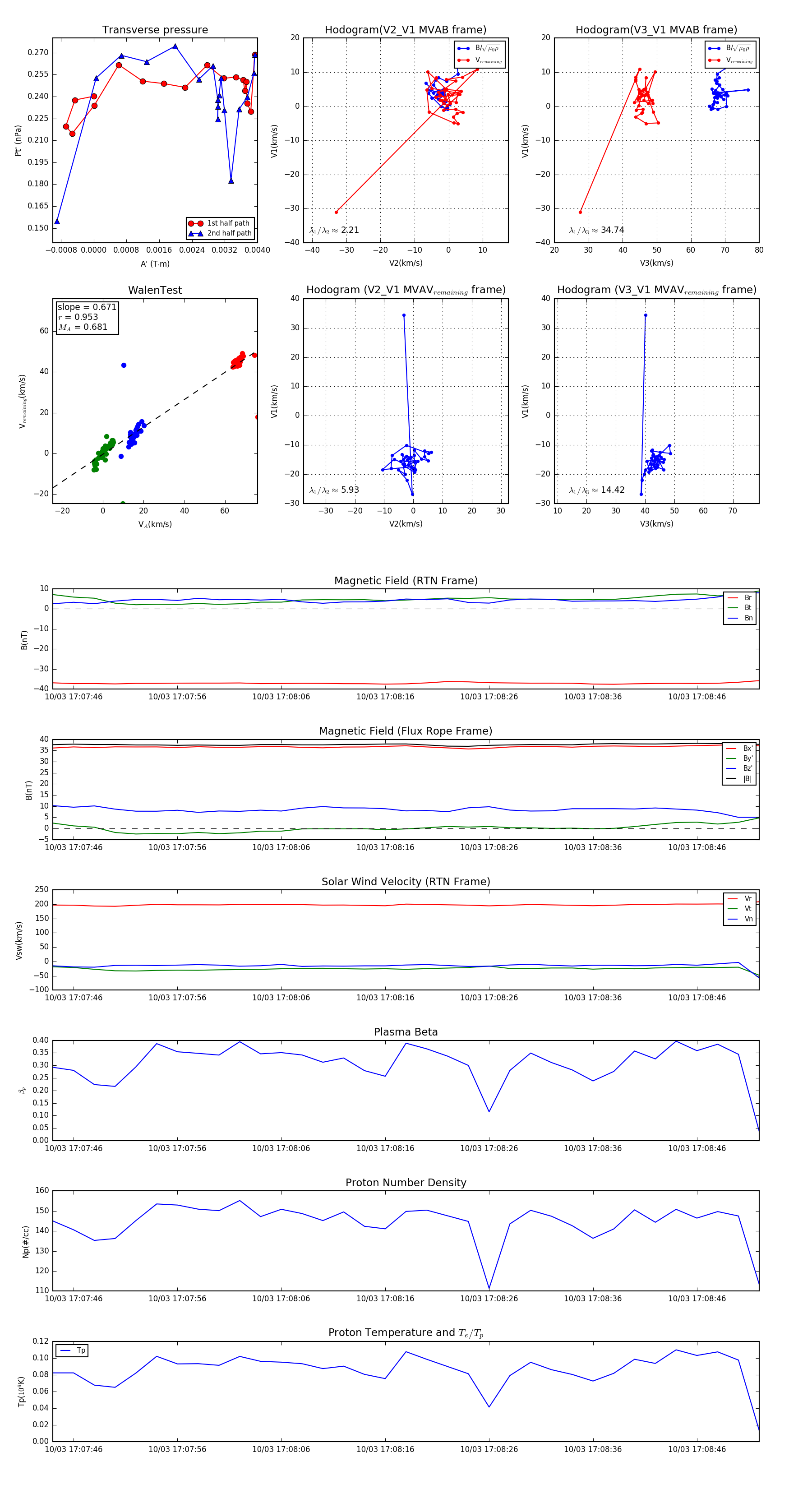
Flux Rope in 2023

Flux Rope Event 2023-10-03 17:07:44 ~ 2023-10-03 17:08:52 (69 seconds)


plot