HOME   LIST
‹–   –›

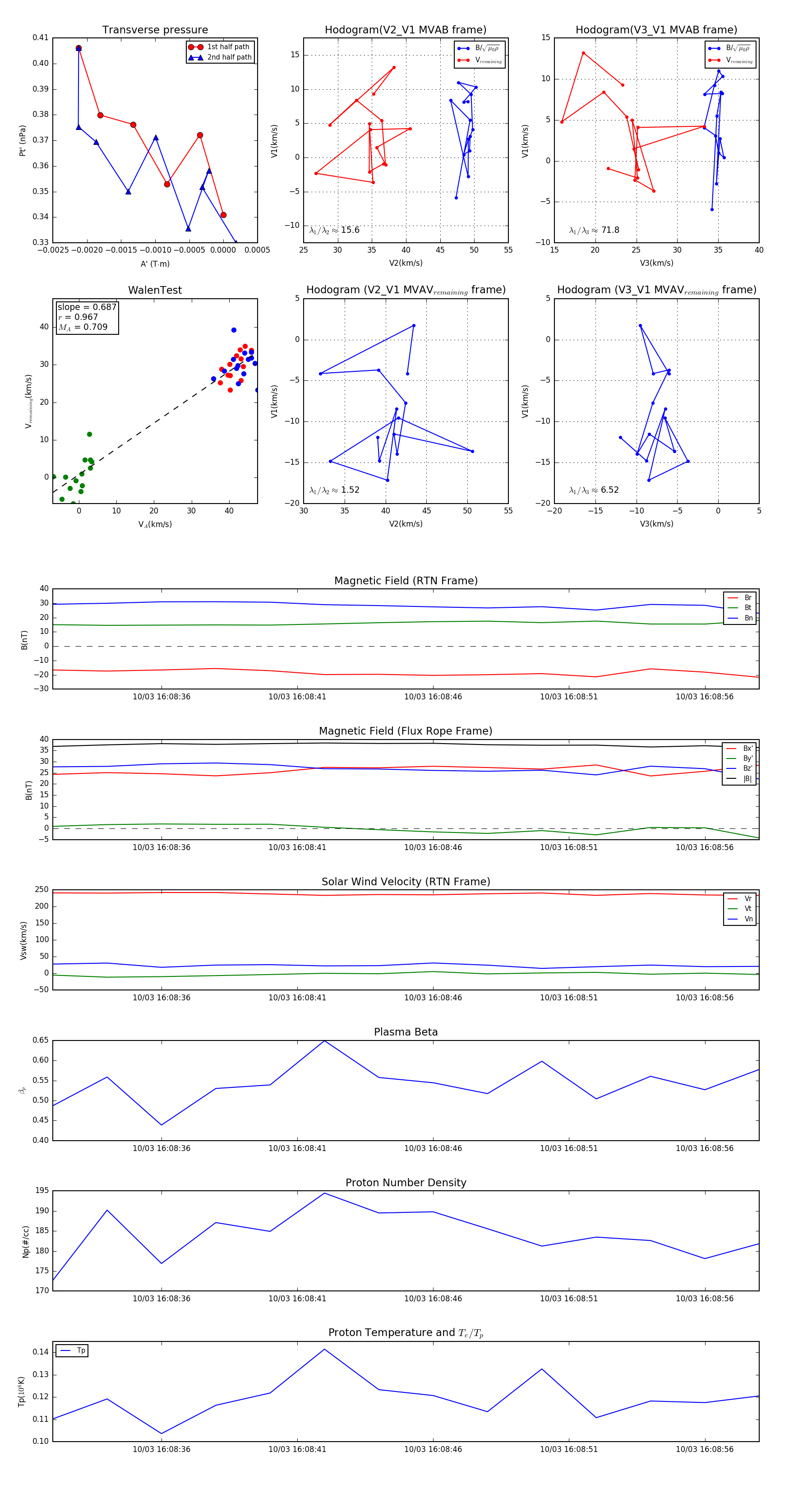
Flux Rope in 2023

Flux Rope Event 2023-10-03 16:08:32 ~ 2023-10-03 16:08:58 (27 seconds)


plot