HOME   LIST
‹–   –›

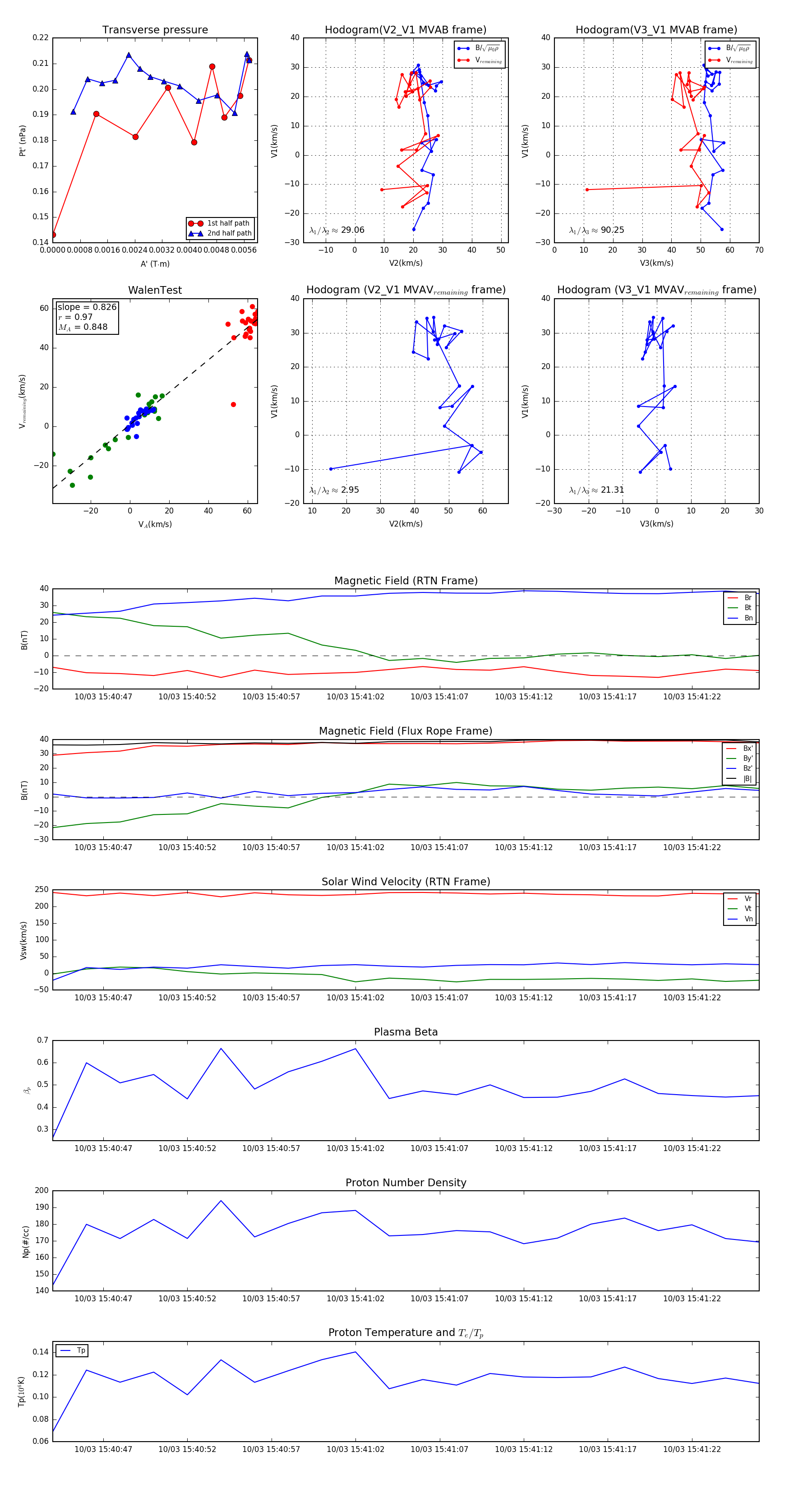
Flux Rope in 2023

Flux Rope Event 2023-10-03 15:40:44 ~ 2023-10-03 15:41:26 (43 seconds)


plot