HOME   LIST
‹–   –›

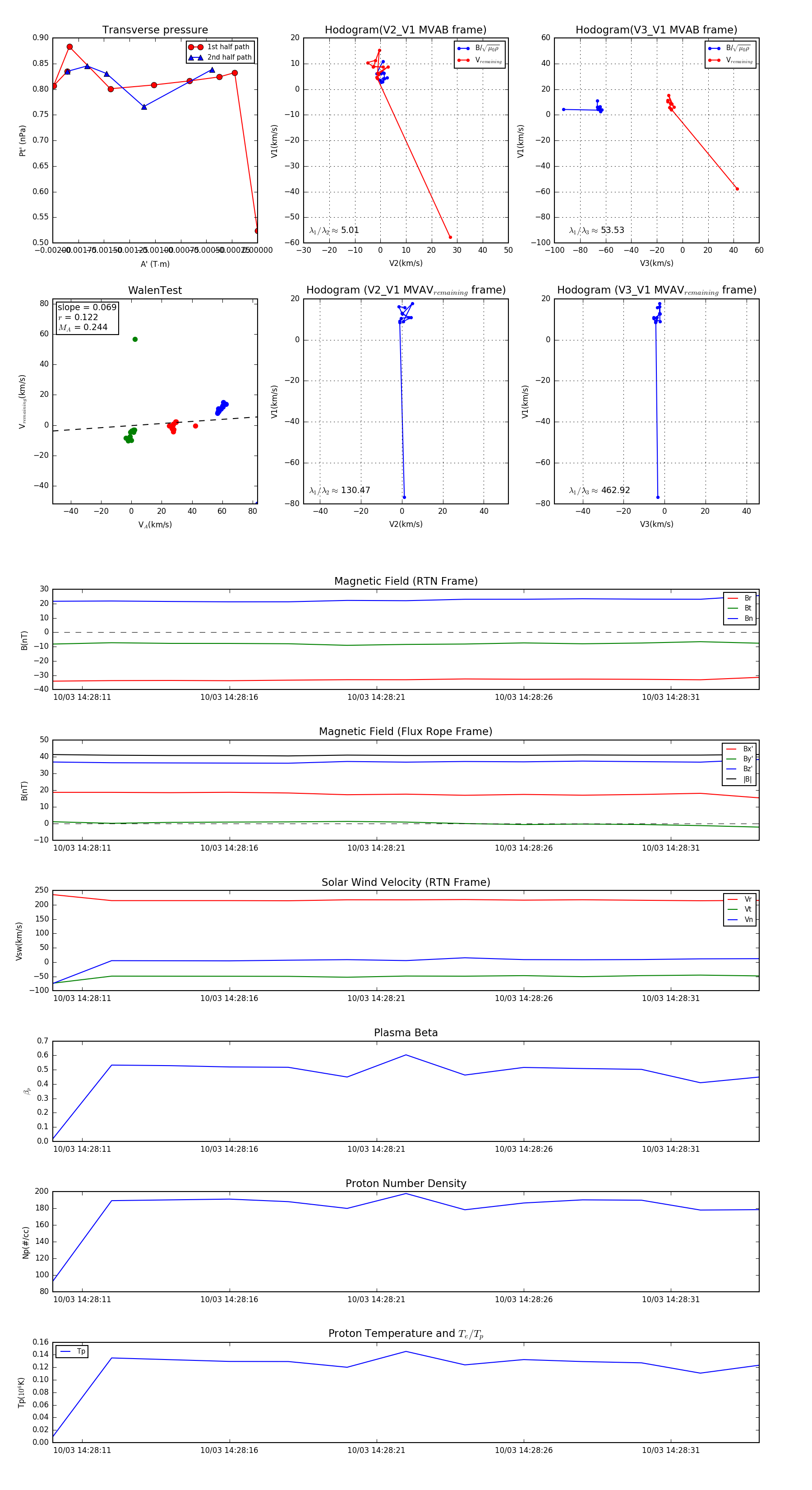
Flux Rope in 2023

Flux Rope Event 2023-10-03 14:28:10 ~ 2023-10-03 14:28:34 (25 seconds)


plot