HOME   LIST
‹–   –›

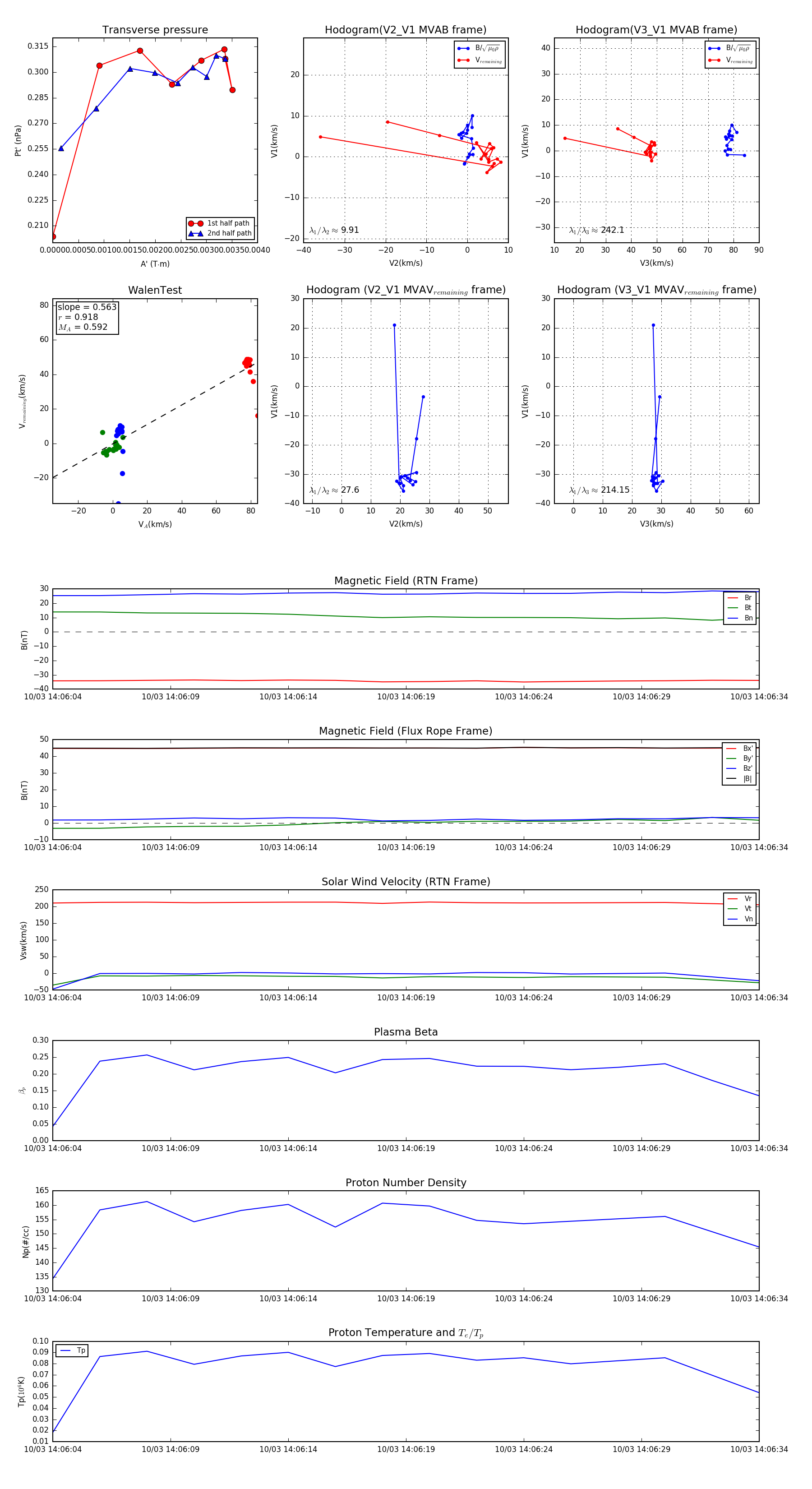
Flux Rope in 2023

Flux Rope Event 2023-10-03 14:06:04 ~ 2023-10-03 14:06:34 (31 seconds)


plot