HOME   LIST
‹–   –›

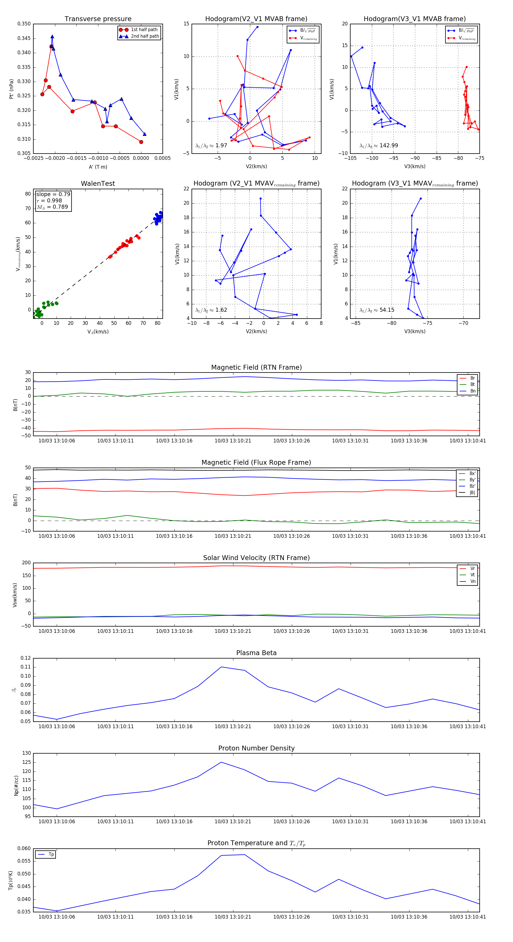
Flux Rope in 2023

Flux Rope Event 2023-10-03 13:10:04 ~ 2023-10-03 13:10:42 (39 seconds)


plot