HOME   LIST
‹–   –›

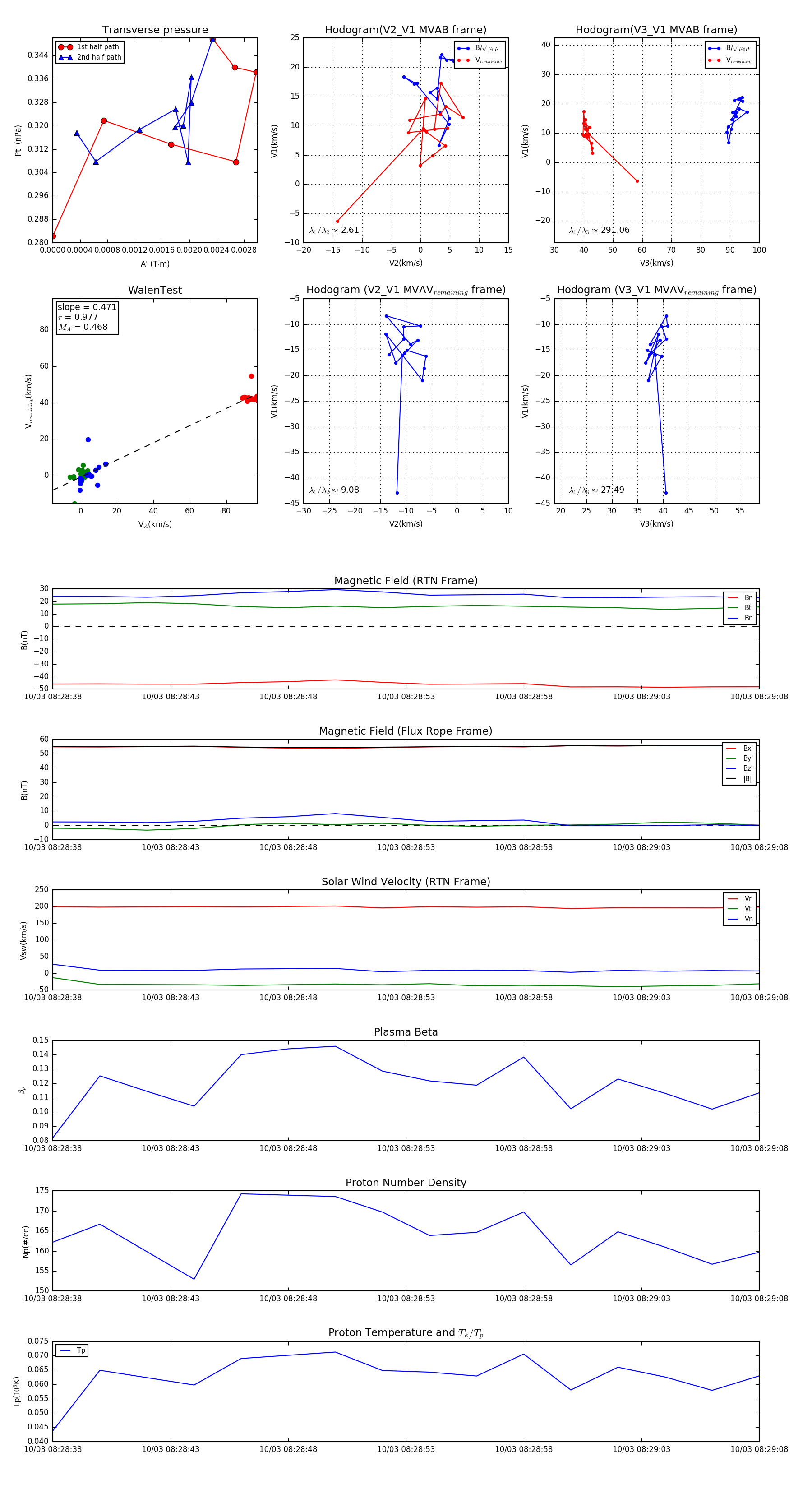
Flux Rope in 2023

Flux Rope Event 2023-10-03 08:28:38 ~ 2023-10-03 08:29:08 (31 seconds)


plot