HOME   LIST
‹–   –›

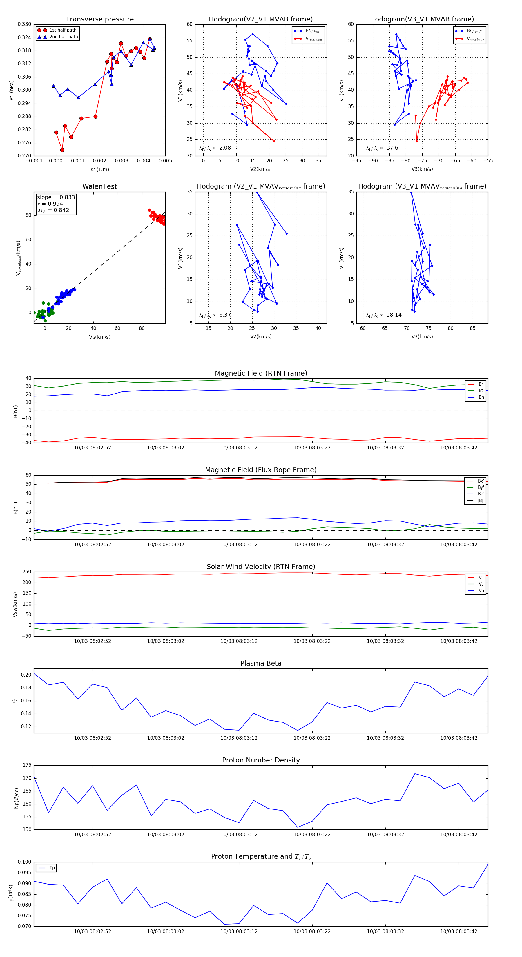
Flux Rope in 2023

Flux Rope Event 2023-10-03 08:02:44 ~ 2023-10-03 08:03:46 (63 seconds)


plot