HOME   LIST
‹–   –›

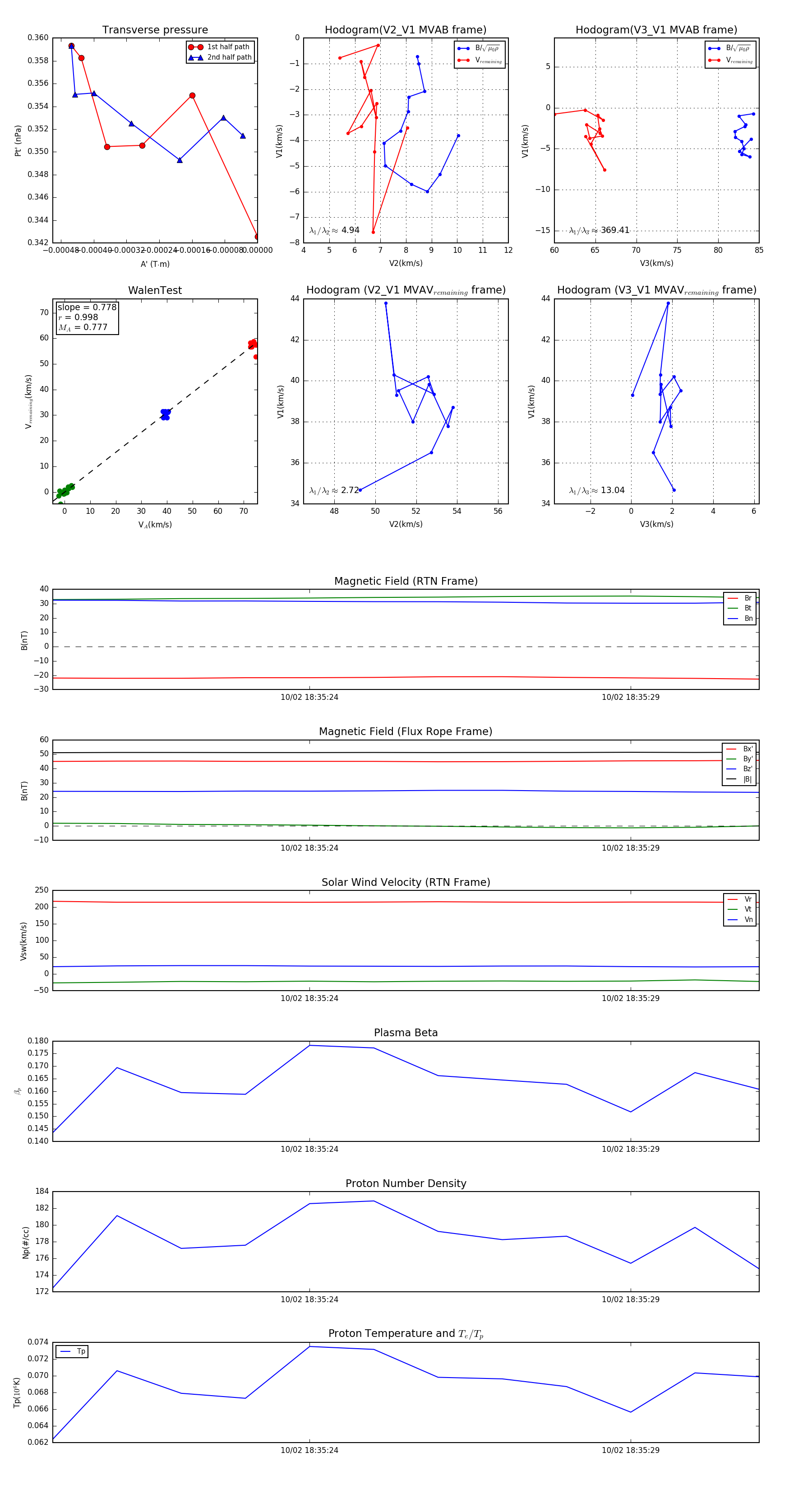
Flux Rope in 2023

Flux Rope Event 2023-10-02 18:35:20 ~ 2023-10-02 18:35:31 (12 seconds)


plot